环保,中国汽车产业永恒的主题,作为全球汽车生产销售大国,中国汽车产业的低碳环保与可持续发展已经成为中国经济可持续发展的重要组成部分,基于这一点,汽车产业的各个环节都不约而同地加大研发与提升力度,汽车涂料行业也不例外。
谈及汽车涂料行业的环保与可持续发展,水性漆是不可避开的一环。近几年国家和各地方政府都在大力倡导环保改革,不断出台环保政策,完善涂料VOC(Volatile Organic Compounds,挥发性有机化合物)限制标准,推进涂装行业污染治理,而对于减少涂料VOC排放的最佳方案就是水性漆的应用。
♦《白皮书》的由来
作为以水为溶剂或分散介质的涂料,水性漆区别于传统溶剂型色漆高达80%以上的VOC含量,水性色漆VOC含量仅为10%。
当前,西欧国家已通过法律法规强制水性修补漆的普及,修补用色漆的水性化比率几乎达到100%,北美国家水性漆转化率达到40%左右,而相比这些地域,中国水性漆应用由于产品成本问题以及施工方面的挑战,推广才刚刚起步。有统计数据显示,2017年我国使用水性漆的4S店和汽修店不足1万家,占有钣喷业务维修店总数不到5%。

虽然迄今发展相对较缓,但汽车涂料人并没有放弃努力。据统计,2017年水性修补漆的消费虽然仅为2.8百万升,仅占修补漆总消费量的3%,但其增长速度远高于修补漆的速度,而这个增长速度在今后或将有更大的提升。
“以史为镜,可以知兴衰:以人为镜,可以知得失”。虽然当前我国汽车水性修补漆已经取得了一定的发展,但目前对于行业的整体情况并没有一个完整的数据参考,为能够提升全行业对水性修补漆技术和应用的认识,从而推助汽车修补行业的可持续发展,4月2日,中国涂料工业协会与汽车涂料最大供应商之一——艾仕得涂料系统联合发布了《中国水性修补漆技术和应用白皮书》。
“我们希望发挥艾仕得在水性修补漆领域的技术和市场应用优势和资源,协助行业协会对这个领域进行一个阶段性总结,并对下一阶段的发展做一些有前瞻性的预测和评估。”艾仕得涂料系统副总裁兼大中国区总裁吴春平表示。
♦中国水性修补漆发展史
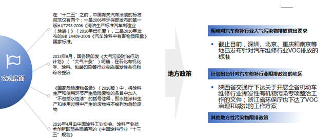
根据《白皮书》分析,中国水性修补漆发展可分为三个阶段,而自2013年之后,其才真正进入市场增长期,而推动它发展的主要动因在于环保政策以及VOC限排标准。

近两三年来,我国颁布和实施了一系列限制溶剂型涂料和鼓励支持水性涂料的政策法规,加上史上最严的环保法的实施,大大推进了我国汽车行业“油改水”的进程。可以预见,在未来数年间,水性修补漆用量将借助VOC排放限制政策的普及和执行力度的提升而有较快增长。
与此同时,作为水性修补漆采购的重要决策者,主机厂(OEM)在水性修补漆市场推广的过程中起到了至关重要的作用。

♦发展趋势预测
水性修补漆的优势有目共睹,但水性修补漆的推广过程中,也存在成本过高、喷涂工人培训成本高,以及施工设备投入成本高等问题,因此推广速度稍显缓慢。基于这一因素,《白皮书》分析称,水性漆自身经过二十几年的发展,在拥有对环境负责特性同时,综合性能指标已优于溶剂型涂料,而其产品成本在应用普及、本地生产规模化后也应将逐渐降低。
未来“油转水”转换周期的长短将取决于主要市场参与者的意愿和行动力,其中政府、协会和相关管理部门的政策导向、整车厂商和汽车涂料企业的推广力度、水性涂料技术的升级、水性钣喷技工培养、行业整合等相互作用,合力推进对环境负责的水性涂料技术在中国的大范围应用。

而对于经营企业的未来变化趋势,《白皮书》指出,由于跨国公司在水性漆技术的颜色配方、技术和服务体系有相对成熟的经验,本土企业在短时间还很难超越,未来数年内,水性漆市场将仍是跨国涂料供应商主导市场。而随着水性修补漆市场的不断扩大及竞争加剧,修补漆市场将总体呈现出跨国企业从高端市场向中端市场渗入,本土品牌则由低端向中高端进军的发展走向。

根据《白皮书》的预测,2018年后中国水性修补漆的年均增长率将达到20%,远期来看,水性漆有望实现占修补漆消费量30%的最高占比。







