“ 第五届中国储能创新与技术峰会(CESS2018)”将于11月22-23日在深圳盛大召开。CESS系列峰会到今年已经走到了第五届,经过各位行业同仁多年的持续支持,中国储能创新与技术峰会已经成为中国下半年度最受关注的、最大规模的储能行业盛会。今年大会将迎来近100位行业专家的分享,超过800位来自全球的C-LEVEL行业嘉宾共聚一堂。
【2018储能产业杰出企业奖项申报正在征集】:
为表彰在2018年度储能行业做出杰出贡献的企业,“第五届中国储能创新与技术峰会”大会组委会将于11月22日峰会全体大会颁发储能产业杰出企业奖项。奖项申请材料欢迎咨询大会组委会。
评审将由两个部分组成:2018年11月9日提名结束后,将由评审团复议产生的合格提名者;2017年11月10日-11月13日启动专业人士投票,专业人士投票环节只有受邀的储能专业人士可参与投票(不少于300份有效投票),此部分投票产生的结果将占最后评审结果的50%。11月14日-11月16日将启动专家评审,评审团评分占50%。
颁奖盛典:在“第五届中国储能创新与技术峰会”11月22日第一天上午全体大会上公布获奖名单,并颁发荣誉证书和奖杯。
颁奖嘉宾:国务院参事,国家发展改革委员会领导
评选费用:已报名参会企业可以免费申请奖项评选,未报名参会企业需缴纳奖项申请费及评审费共 CNY 890
会后媒体报道:会后将有50家行业媒体对获奖企业进行报道
评选委员考虑下列三个关键要素:
1:令候选人有别于市场竞争者的要素
2: 客户成果——提供实例,证明为客户/自己公司制定有效解决方案及策略
3:制定解决方案过程中的创新与创意
4:候选人行业地位及成就
储能产业年度奖项:

创新奖:
年度中国储能产业技术创新奖
年度中国储能产业商业模式创新奖
产品奖:
年度中国储能产业最佳储能电池供应商奖
年度中国储能产业最佳逆变器供应商奖
年度中国储能产业最佳BMS技术服务商奖
年度中国储能产业最佳超级电容供应商奖
年度中国储能产业最佳储能材料供应商奖
年度中国储能产业最佳认证检测服务机构奖
最佳贡献奖:
年度中国偏远地区微电网工程最佳贡献奖
综合奖:
年度中国储能产业杰出CEO奖
年度中国储能产业极具影响力企业奖
年度中国储能产业最佳EPC项目总包奖
年度中国储能产业最佳微电网示范工程奖
年度中国储能产业最佳通信储能供应商奖
年度中国储能产业最佳户用储能供应商奖
年度中国储能产业最佳工商业储能供应商奖
年度中国储能产业最佳“光储充”一体化工程奖
大会主办方

合作媒体一览

会议背景
储能行业近年增长迅猛,越来越多的企业如电池、光伏、风电、新能源汽车等其它领域跨界而来的企业也加入到战局之中。据最新发布的研究报告, 2018年上半年,中国新增投运电化学储能项目装机规模为100.4MW,占全球14%,同比激增127%。
在不同的应用场景中,电网侧新增装机规模最大,为42.6MW,占比为42%,今年上半年,江苏镇江、河南电网、湖南长沙先后发布容量超过100MWh的电网侧储能示范工程。一些超级独立储能项目也开始发布,如果规划能够执行,中国将在下一个半年周期内成为全球电化学储能的主战场。如何在即将到来的电力现货时代挖掘储能机遇,找到可复制的盈利模式,已成为摆在各家企业决策层案头最为迫切的研究任务之一。
第五届中国储能创新与技术峰会(CESS2018)在前四届会议成功举办的基础上已经成为每年下半年标志性的储能行业盛会,为国内外储能行业领导者、技术专家提供分享商业案例及交流先进技术的平台,同时更成为一批优秀储能产业企业向与会合作伙伴展示企业品牌的重要舞台。CESS2018将延续往届大会的国际化、全产业覆盖大方向,聚焦最新商业模式及前沿技术创新,落地到全球案例分享及实践应用。本次大会将邀请到来自电力电网公司、发电集团、储能系统集成商、可再生能源开发商和制造商、电科院、政府政策机构、储能技术解决方案提供方、工商业用户、通信基站用户、电池生产商、电动汽车商、光储充电桩建设方、检测及监控运营方、投融资及咨询方等超过800位来自全球的行业嘉宾齐聚一堂,以“储能,即未来”为核心主题,100+储能产业顶尖专家演讲分享包括最新政策与趋势分析,最新商业模式,最新储能技术突破,储能应用与实践、海外项目及市场,分布式可再生能源,智能电网,辅助服务,储能+新能源/光伏,最新电池技术,前沿科技应用(互联网+储能、区块链、人工智能、工业物联网、共享+等),储热,储氢,液态空气储能,超级电容器,新能源汽车,风光储充(换)电站等热点话题。CESS2018作为中国下半年最受瞩目,规模最大,运营历史最悠久的储能行业会议,我们将助您及企业获取最新最前沿的信息及技术、完成企业的转型升级,极大的提升企业在行业内的知名度,共同加速中国储能业的发展!
会议亮点:
1、800+来自全球的储能行业高层领导聚集一堂(由于我们的定向邀请模式,超过70%与会嘉宾职位都在总监级以上),助您最高效的完成您的业务拓展及潜在客户开发
2、与近100位电力电网,发电公司以及全球储能行业领先企业C-Level行业专家探讨包括储能政策及市场趋势、储能前沿技术,储能商业模式及实践应用等话题
3、80+战略合作媒体, 60+高端展台展览
4、3个平行主题分论坛,帮助您更全面更深入的了解市场趋势及先进技术
5、海外项目经验借鉴:日韩市场;中国如何走出去,国际储能项目创新解决方案
6、最新技术展示与探讨:电化学储能,锂离子电池,新型电池技术,光伏逆变器,超级电容,储能电站,动力电池,相变储能,纳米储能技术, PCS,电转气,液态空气储能,储热,储氢
7、一对一VIP贵宾室商务洽谈,促成项目合作达成,创造储能、新能源、投融资项目对接市场机遇
8、CEO圆桌对话,汇集电力电网、储能领军企业CEO,总经理,副总等高层领导共同探讨储能行业最新技术及热点话题
9、独家欢迎晚宴,储能行业C-Level领导人沟通交流的绝佳平台

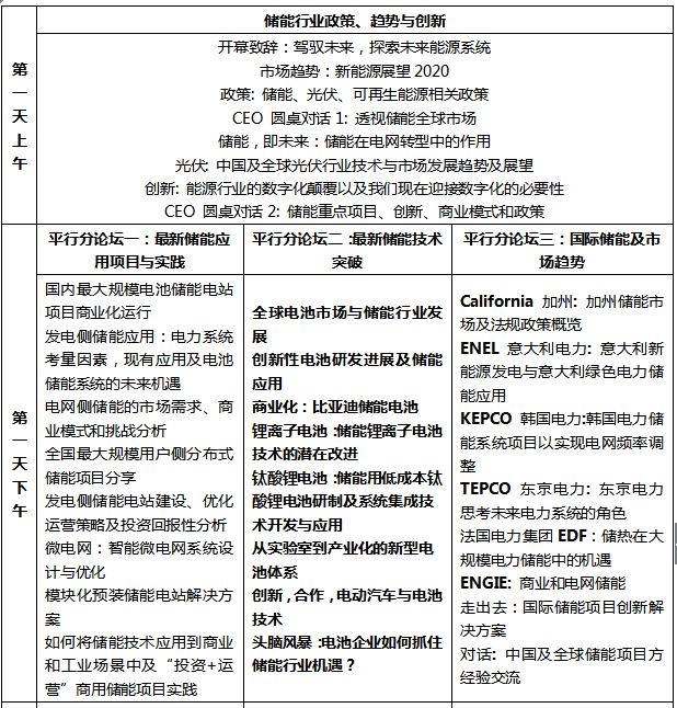
大会最新议程一览



我们还有少量的赞助和展台展示机会,如果您有兴趣参与,请尽快与我们联系获得详细信息!
报名参会:
- 早鸟票优惠:10月31日前报名可减免人民币400元,具体请查看附件参会申请表
- 团报优惠:三人以上报名每人额外减免人民币300,五人以上减免人民币500
赞助商:
- 与组委会沟通您关于参会的需求,选择的赞助形式
- 我们会将合同以及赞助方案一同发送给您,付款细节将在合同中体现
联系方式
峰会联系:Freya
电话:021-67767311
邮箱:Freya.zheng@acevents.org.cn
关注官方微信公众号“储能光伏新能源创新”,获取更多大会信息。
或扫描下方二维码:








