非金属材料不同于传统的金属材料,其主要结合键是共价键和分子键。为了识别非金属材料特性对其零部件失效的影响并将功能与结构需求准确地分解到材料要求中,需要建立有别于金属材料的性能指标检测体系。其中汽车的NVH特性对于提高其乘坐舒适性和降低环境污染的具有重要意义。
【中国汽车材料网】研究团队,系统地梳理了汽车非金属材料的检测技术体系,本期将为您展示非金属材料环保、NVH及安全性检测。检测方法包括:禁限用物质检验、醛类物质检验、有机挥发物检验、冷凝组分检验、雾度检验、气味检验、隔声吸音性检验、阻尼性检验和燃烧性能检验。具体如下图所示:

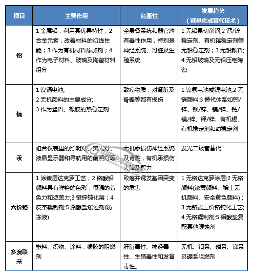
(1)禁限用物质检验
汽车禁用物质包括:偶氮染料、铅、汞、镉、六价铬和多溴联苯等,主要作用、危害及发展趋势如下表。


VOC是挥发性有机化合物(volatile organic compounds)的英文缩写。普通意义上的VOC就是指挥发性有机物;但是环保意义上的定义是指活泼的一类挥发性有机物,即会产生危害的那一类挥发性有机物。挥发性有机物包含苯、甲苯、乙酸丁酯、乙苯、p-&m-二甲苯、O-二甲苯、苯乙烯、对二氟苯、十一(碳)烷等。醛酮类有机物包括甲醛、乙醛、丙烯醛和丙酮等。
主要危害包括引发气喘、致痒、呕吐、鼻出血和呼吸困难等急性病;心脏病、哮喘、导致肝脏肾脏受损、严重时可损伤肝脏和造血系统等慢性病;甚至导致致癌及基因突变。
主要来源于汽车地毯、仪表板的塑料件车顶毡、座椅和车内粘结装饰材料所使用的各种化工胶水、油漆涂料等。内部装饰使用的真皮、电镀、油漆、工程塑材等材料,如果处理不当,都会产生VOC。

车用塑料因其加工容易和价格较低,在许多方面代替金属材料的使用,且具有阻燃性及耐热性等几种特性,但比起金属来,性质较为脆弱,有可能成为引发火灾的原因。
氧指数定义:在规定的试验条件下,刚好能维持材料燃烧的通入的23士2C的氧氮混合气体中以体积百分数表示的最低氧浓度。是用来判断材料在空气中与火焰接触时燃烧的难易程度。烟密度是指材料在规定的试验条件下发烟量的量度,它是用透过烟的光强度衰减量来描述的。
对于燃烧性能的检测方法有水平燃烧、垂直燃烧、炽热棒法、烟密度、氧指数等。具体见下表:








