
此次一并公布的,还有2019年度初评通过、因异议处理中止评审,现已调查处理完毕,按规则提交2020年度评审的国家技术发明奖通用项目1项和国家科学技术进步奖通用项目1项。

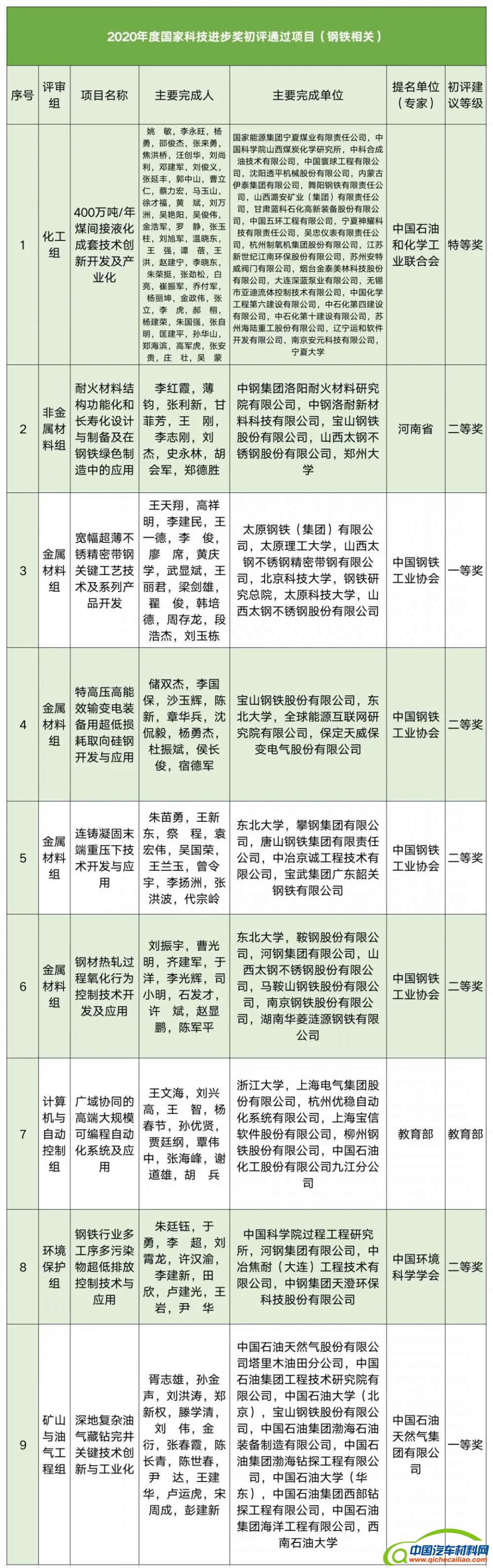
记者注意到,从公布的国家三大奖项初评结果来看,共有国家自然科学奖一等奖2项,国家技术发明奖一等奖3项,国家科技进步奖特等奖1项、国家科技进步奖一等奖19项,国家科技进步奖创新团队1项通过初评。


此次一并公布的,还有2019年度初评通过、因异议处理中止评审,现已调查处理完毕,按规则提交2020年度评审的国家技术发明奖通用项目1项和国家科学技术进步奖通用项目1项。

记者注意到,从公布的国家三大奖项初评结果来看,共有国家自然科学奖一等奖2项,国家技术发明奖一等奖3项,国家科技进步奖特等奖1项、国家科技进步奖一等奖19项,国家科技进步奖创新团队1项通过初评。
