工业和信息化部在其官网发布《新能源汽车生产企业及产品准入管理规定(修订征求意见稿)》,并公开征求社会各界意见,直至9月12日结束。原文如下:
为规范新能源汽车生产活动,落实发展新能源汽车的国家战略,保障公民生命、财产安全和公共安全,促进新能源汽车产业持续健康发展,工业和信息化部对《新能源汽车生产企业及产品准入管理规则》(工产业[2009]第44号公告)进行了修订,形成了《新能源汽车生产企业及产品准入管理规定(修订征求意见稿)》,现公开征求社会各界意见。
如有意见或建议,请于2016年9月12日前以书面或电子邮件形式反馈至工业和信息化部装备工业司。
地址:北京市西长安街13号
邮编:100804
单位:工业和信息化部装备工业司
传真:010-66013708
电子邮箱:qiche@miit.gov.cn
工业和信息化部
2016年8月12日
新能源汽车生产企业及产品准入管理规定(修订征求意见稿)
第一条 为了规范新能源汽车生产活动,落实发展新能源汽车的国家战略,保障公民生命、财产安全和公共安全,促进新能源汽车产业持续健康发展,根据《中华人民共和国道路交通安全法》、《中华人民共和国行政许可法》、《国务院对确需保留的行政审批项目设定行政许可的决定》等法律法规,制定本规定。
第二条 在中华人民共和国境内从事新能源汽车生产的企业(以下简称新能源汽车生产企业)及其生产的新能源汽车产品,适用本规定。
第三条 本规定所称汽车,是指《汽车和挂车类型的术语和定义》国家标准(GB/T 3730.1-2001)第 2.1 款所规定的汽车整车(完整车辆)及底盘(非完整车辆),不包括整车整备质量超过 400 公斤的三轮车辆。
本规定所称新能源汽车,是指采用新型动力系统,完全或主要依靠新型能源驱动的汽车,包括插电式混合动力(含增程式)汽车、纯电动汽车和燃料电池电动汽车等。
第四条 工业和信息化部负责新能源汽车生产企业及产品准入的许可管理。 省、自治区、直辖市工业和信息化主管部门负责本行政区域内新能源汽车生产企业的日常监督管理,并配合工业和信息化部实施相关准入管理工作。
第五条 新能源汽车生产企业及产品纳入《道路机动车辆生产企业及产品公告》(以下简称《公告》)管理。
第六条 工业和信息化部聘任新能源汽车领域的专家,组成新能源汽车专家委员会。新能源汽车专家委员会负责提出适用于新能源汽车的专项技术条件和检验规范建议。
第七条 申请新能源汽车生产企业准入的,应当符合以下条件:
(一)符合国家有关法律、行政法规、规章和汽车产业发展政策及宏观调控政策的要求。
(二)申请人是已取得《公告》的汽车生产企业,或者是已经按照国家有关投资管理规定完成投资项目手续的新建汽车生产企业。跨产品类别生产新能源汽车的现有汽车生产企业,也应当按照国家有关投资管理规定完成投资项目手续。
(三)具备生产新能源汽车产品所必需的设计开发能力、生产能力、产品生产一致性保证能力、售后服务及产品安全保障能力,符合《新能源汽车生产企业准入条件及审查要求》(见附件 1,以下简称《准入条件》)。
企业集团下属企业可共用集团的部分能力,但应当符合《企业集团下属企业的准入条件及审查要求》(见附件 2)。
(四)符合相应的常规汽车生产企业准入管理规则。
(五)所生产的新能源汽车产品符合有关国家标准、行业标准和技术规范的要求。
第八条 在已取得《公告》的新能源汽车整车或者底盘基础上实施改装的新能源汽车产品,如改装未影响到底盘、车载能源系统、驱动系统和控制系统,不需要申请新能源汽车生产企业及产品准入许可。
第九条 申请新能源汽车产品准入的,应当符合以下条件:
(一)新能源汽车产品符合国家有关法律、行政法规以及相应常规汽车产品的检验标准,并且符合《新能源汽车产品专项检验项目及依据标准》(见附件 3)。
(二)新能源汽车产品经国家认可的检测机构(以下简称检测机构)检测合格。
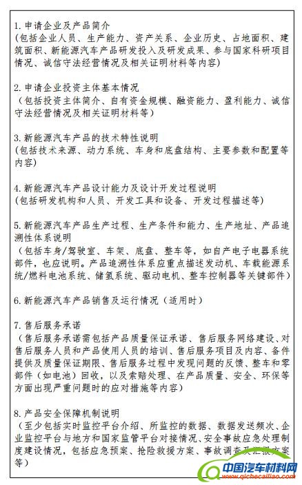
第十条 申请新能源汽车生产企业准入的,应当向工业和信息化部提交以下材料:
(一)申请新能源汽车生产企业准入审查的正式文件。
(二)《新能源汽车生产企业准入申请书》(见附件 4)及相关证明材料。
(三)新建新能源汽车生产企业的企业法人营业执照复印件(或者办理过程中的证明文件),以及根据国家有关投资管理规定办理的投资项目手续文件。中外合资企业还应当提交中外股东持股比例证明。
第十一条 申请新能源汽车产品准入的,应当向工业和信息化部提交以下材料:
(一)《道路机动车辆生产企业及产品公告》(以下简称《公告》)参数。
(二)《车辆主要技术参数及主要配置备案表》。
(三)检测机构出具的新能源汽车产品检测报告。
(四)其他需要说明的情况。
第十二条 工业和信息化部收到申请后,对于申请材料不齐全或者不符合法定形式的,应当当场或者在五日内一次告知申请人需要补正的全部内容。对于申请材料齐全、符合法定形式的,应当予以受理,并自受理之日起 20 个工作日内作出批准或者不批准的决定。20 个工作日内不能作出决定的,经工业和信息化部负责人批准,可以延长 10 个工作日,并应当将延长期限的理由告知申请人。工业和信息化部组织专家对新能源汽车生产企业及产品准入申请进行评审、核查,所需时间不计算在前款规定的期限内。
第十三条 经审查符合条件的新能源汽车生产企业、新能源汽车产品,工业和信息化部将其列入《公告》并向社会发布。
第十四条 列入《公告》的新能源汽车生产企业及产品,应当按照《公告》的许可范围进行生产。
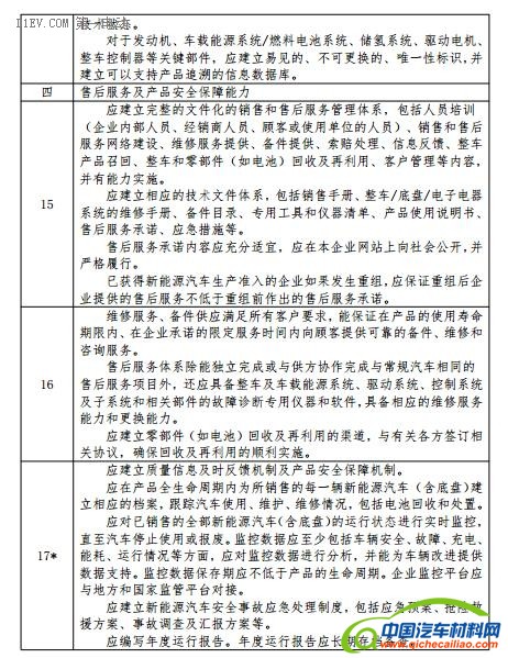
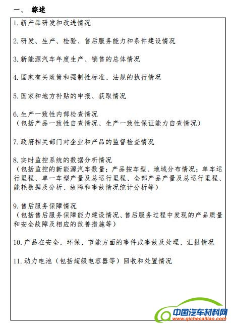
第十五条 新能源汽车生产企业应当建立新能源汽车产品售后服务承诺制度。售后服务承诺应当包括新能源汽车产品质量保证承诺、售后服务网络建设、对售后服务人员和产品使用人员的培训、售后服务项目及内容、备件提供及质量保证期限、售后服务过程中发现问题的反馈、整车和零部件(如电池)回收,以及索赔处理、出现产品质量、安全、环保等严重问题时的应对措施等内容。新能源汽车生产企业应当将售后服务承诺报送工业和信息化部,并在本企业网站上向社会发布。
第十六条 新能源汽车生产企业应当建立新能源汽车产品运行状态监控平台,对已销售的全部新能源汽车产品的全生命周期运行和安全状态进行实时监控。企业监控平台应当与地方和国家的监管平台对接。
第十七条 新能源汽车生产企业应当在产品全生命周期内,为每一辆新能源汽车产品建立档案,跟踪记录汽车使用、维护、维修情况(包括动力电池回收和处置情况)。新能源汽车生产企业应当对新能源汽车产品的技术状况、故障及主要问题等运行情况进行分析、总结,编写年度报告(附件 5)。年度报告应当在新能源汽车产品全生命周期内存档备查。
第十八条 已列入《公告》的新能源汽车生产企业,其申请准入的新能源汽车产品类别或者动力系统(指插电式混合动力、纯电动、燃料电池)与已列入《公告》的新能源汽车产品不同的,或者增加、变更生产地址的,应当向工业和信息化部提交本规定第十条所列的材料。
第十九条 新能源汽车生产企业应当持续满足《准入条件》和生产一致性等相关规定,确保新能源汽车产品安全保障体系正常运行。
第二十条 新能源汽车生产企业发现新能源汽车产品存在安全、环保、节能等严重问题的,应当立即停止相关产品的生产、销售,采取措施进行整改,并及时向相关部门报告。
第二十一条 工业和信息化部对新能源汽车生产企业的《准入条件》保持情况进行监督检查,实行动态管理。监督检查采取书面检查、实地核查等方式,逐步推广随机抽查机制。省、自治区、直辖市工业和信息化主管部门应当对本行政区域内新能源汽车生产企业的生产情况、年度报告执行情况等进行监督检查。发现新能源汽车生产企业有《准入条件》所列指标发生重大变化、生产管理存在重大安全隐患、有违法行为等的,应当及时向工业和信息化部报告。
第二十二条 对于停止生产 12 个月及以上的新能源汽车生产企业,工业和信息化部予以公示。经公示的新能源汽车生产企业在恢复生产之前,应当由工业和信息化部核查其保持《准入条件》的情况。
第二十三条 新能源汽车生产企业不能保持《准入条件》、已经破产的,应当依法采取撤消、注销其《公告》等措施,在此期间不得办理企业更名、迁址等变更手续。
第二十四条 法律、行政法规和其他规章对新能源汽车生产企业及产品准入管理及法律责任另有规定的,从其规定。
第二十五条 在本规定施行前已取得新能源汽车生产《公告》资质的U整车、改装客车、特种作业类专用车生产U企业,应当进行改造,并自本规定施行之日起 6 个月内报送满足本规定的审查计划,并于 24 个月内完成审查。逾期未完成审查的,暂停生产、销售有关新能源汽车产品。
第二十六条 隐瞒有关情况或者提供虚假材料申请新能源汽车生产企业或者产品准入的,工业和信息化部不予受理或者不予列入《公告》,并给予警告,申请人在一年内不得再次申请《公告》。以欺骗、贿赂等不正当手段取得新能源汽车生产企业及产品《公告》的,工业和信息化部应当撤销其《公告》,申请人三年内不得再次申请《公告》。
第二十七条 自本规定施行之日起,申请新能源汽车产品准入及变更扩展产品,应当符合《新能源汽车产品专项检验项目及依据标准》,在产产品可以延后 6 个月。
第二十八条 本规定自 年 月 日起施行。2009年6月17日工业和信息化部公布的《新能源汽车生产企业及产品准入管理规则》(工产业〔2009〕第 44 号)同时废止。本规定施行前公布的有关规定与本规定不一致的,以本规定为准。
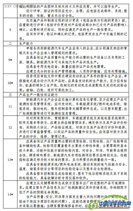
附件 1
新能源汽车生产企业准入条件及审查要求




注:
1.申报新能源汽车生产企业准入的企业如已按相应的常规汽车生产企业准入管理规则通过现场考核,则可对相关要求免予审查。
2.表中准入条件要求分为否决项和一般项两类,共17个条款,标注“*”的条款(共 8 个)为否决项。
3.判定原则如下:
(1)现场考核全部否决项均符合要求,一般项不符合不超过 2 项,审查结论为通过;其余情况均为不通过。
(2)当现场考核结果未达到本注中第(1)条要求时,申请企业可在 2 个月内针对不符合项进行整改,经验证后达到本注中第(1)条要求的,考核结论为通过;验证未达到第(1)条要求的,结论为不通过,申请企业 6 个月后方可重新提出申请。整改验证只能进行一次。
4.已按本规则通过新能源汽车生产企业准入的企业,新申报的新能源汽车与已获得准入的新能源汽车相比:
(1)当产品类别发生变化时,或增加、变更生产地址时,如果与拟申报的新能源汽车同类别的常规汽车产品,以及拟增加或者变更的生产地址的生产能力和条件已经按照相应的准入规则通过了生产准入现场考核,可仅进行资料审查,必要时进行现场考核。
(2)如果企业已获得插电式混合动力汽车或燃料电池电动汽车的生产资质,申报同类别的纯电动汽车产品时,可仅进行资料审查。
(3)其余情况原则上应进行现场考核。
附件 2
企业集团下属企业的准入条件及审查要求
一、设计开发能力
企业集团如果具备共用与通用的产品设计开发能力(包括产品试制试装能力、试验验证能力),则下属企业可以借用,并简化《准入条件》“产品的设计开发能力”的考核要求。
二、生产能力
下属企业应满足《准入条件》“生产能力”的相关要求。对于车身、底盘等总成部件,如果企业集团在冲压、焊装等方面有统一生产布局,则可简化下属企业的相关能力要求。
三、产品生产一致性保证能力
下属企业应满足《准入条件》“产品生产一致性保证能力”的相关要求,并能够独立实施。但在检验能力中,涉及定期抽查、型式检验等方面的工作可由企业集团统一完成。共用与通用产品的零部件配套可在企业集团统一管理、统一评价、统一要求下进行。下属企业的专有产品,应由下属企业自行制定要求、自行评价,指定配套企业。
四、售后服务保障能力
可由企业集团统一销售渠道、提供通用性服务。下属企业的专有产品,应由下属企业提供专项服务。
附件 3
新能源汽车产品专项检验项目及依据标准




附件 4
新能源汽车生产企业准入申请书





附件 5
新能源汽车年度报告












