上海市质量技术监督局近日发布的汽车内饰材料产品质量安全风险预警显示,个别样品甲苯、二甲苯、苯等有机挥发物超标。
随着新材料、新技术的应用,汽车内饰产品供应商对内饰件更突出个性化效果、视觉冲击,各种颜色的喷漆装饰、仿木装饰、电镀装饰等,车内空气污染问题也在逐步加剧。喷漆件中的苯类溶剂、染料中的可分解芳香胺,真皮中的甲醛等,这些有毒有害的挥发物质称为驾乘者的“健康杀手”。因此采用绿色环保的内饰材料产品的尤为重要。
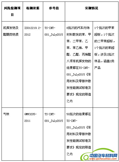
为评估汽车内饰材料质量安全状况,上海市质量技术监督局对上海市生产、销售汽车内饰材料产品开展质量安全风险监测。采用ISO12219.2-2012道路车辆的内部空气--第2部分:测定来自车辆内部零件和材料的挥发性有机化合物排放的筛选法--袋法、GMW3205-2011 车内装饰材料气味测试方法等标准,对汽车内饰产品散发的有机挥发物及醛酮类物质(苯、甲苯、二甲苯、乙苯、苯乙烯、甲醛、乙醛、丙烯醛)、汽车内饰产品散发的气味进行风险监测。
本次风险监测共采集50批次样品,均来自上海市各生产企业的生产线或仓库,抽检产品均不超过生产日期7日,检测日期均不超过接收样品15日。其中,机挥发物及醛酮类物质项目实测情况为:8批次的汽车内饰材料散发的苯、甲苯、二甲苯、乙苯、苯乙烯、甲醛、乙醛、丙烯醛八项有机挥发物的结果都在TS-INT-001_July2015《车用材料及零部件散发性能测试标准及要求》规定的限值之内;1个批次的甲苯超标,1个批次的二甲苯超标,1个批次的苯超标,涉及2批次样品,涵盖2类产品。气味项目实测情况为:50批次的结果都在TS-INT-001_July2015《车用材料及零部件散发性能测试标准及要求》规定的限值之内。本次监测的汽车内饰材料散发性能的总体评价都属于低风险。

上海市质量技术监督局表示,已将风险监测结果告知生产企业、经销企业及其所在地质量监督部门,督促企业规范生产,加强产品质量控制,改进工艺,降低或消除产品质量安全风险。同时,将汽车内饰材料产品质量安全风险信息报告国家有关部门。
上海市质量技术监督局表示,为提升车内空气质量,生产企业在采购原材料时应采用绿色环保材料;降低内饰材料本身的散发,以及降低生产工艺中可能带入的污染。
在有条件的情况下,可以进行处理或放置段时间,降低内饰材料的散发。
整车企业尽量选用低VOC散发的内饰件。
消费者购车后尽量选用低VOC散发的内饰装饰品。
消费者在维修车辆时,尽量选择有质量保证的内饰件,最好有整车企业零件号监控的产品。







