
为促进锂离子电池产业的健康有序发展,进一步提升标准对产业发展的指导、规范和引领作用,工信部组织相关单位、标准化机构和技术组织等制定技术体系,11月9日,工信部正式发布《锂离子电池综合标准化技术体系》(以下简称《体系》)。
经历近二十年的发展,据不完全统计,2015年锂离子电池全行业累计完成产量55.98亿只,同比增长5.8%,总产值达到900亿元。锂离子电池是一种重要的电子基础产品和化学电源产品,其发展应用不仅为摆脱化石能源奠定了一项重要的技术基础,也为改善能源结构、减少CO2排放、治理经济发展所面临的环境污染问题提供了一条重要技术途径。
《体系》指出了我国锂电池产业发展的总体思路和工作目标。进一步加强锂离子电池标准化工作的总体规划和顶层设计是产业发展的总体思路,加快产品安全等重点标准的制定与实施,完善和优化锂离子电池综合标准化技术体系,促进锂离子电池产业的健康持续发展。到2020年,锂离子电池标准的技术水平达到国际水平,初步形成科学合理、技术先进、协调配套的锂离子电池综合标准化技术体系。
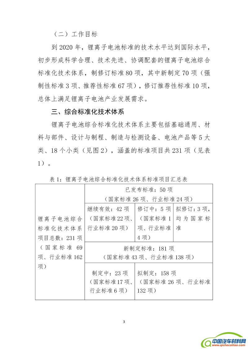
据悉,我国锂离子电池综合标准化技术体系主要包括基础通用、材料与部件、设计与制程、制造与检测设备、电池产品等5大类。《体系》明确了锂电池产业的重点工作,要求各方进一步加强标准制修订工作,同时做好重点标准的宣贯实施。
以下为《锂离子电池综合标准化技术体系》全文:










