【汽车材料网】2025年6月4日,汕头大学、浙江理工大学、浙江大学等机构的研究团队(通讯作者为张洪杰、朱卫普、蔡秋泉)在国际期刊《Advanced Materials》上发表题为《用于高性能可持续和3D打印平台的报废PBT的模块化分子编辑》的研究论文,首次报道了一种受DNA编辑技术启发的模块化分子编辑策略,成功将报废聚对苯二甲酸丁二醇酯(PBT)转化为高性能、可持续且可3D打印的聚己二酸/对苯二甲酸丁二醇酯(PBAT)材料平台,为工程塑料的循环经济利用提供了突破性解决方案。

一、研究背景
工程聚酯PBT凭借优异的机械性能和热稳定性,被广泛应用于汽车、电子等领域。但大量使用后的报废PBT带来严重的回收难题,传统的机械回收会导致材料性能显著下降,化学回收成本高昂且可能产生有害副产物。此外,常见的可降解材料商用PBAT,其性能依赖单一成分且需额外添加剂修饰,难以实现报废PBT的高值化转化。因此,开发新型回收策略对解决塑料污染和资源循环问题至关重要。

从报废PBT构建主干和端基可编程PBAT
二、研究过程
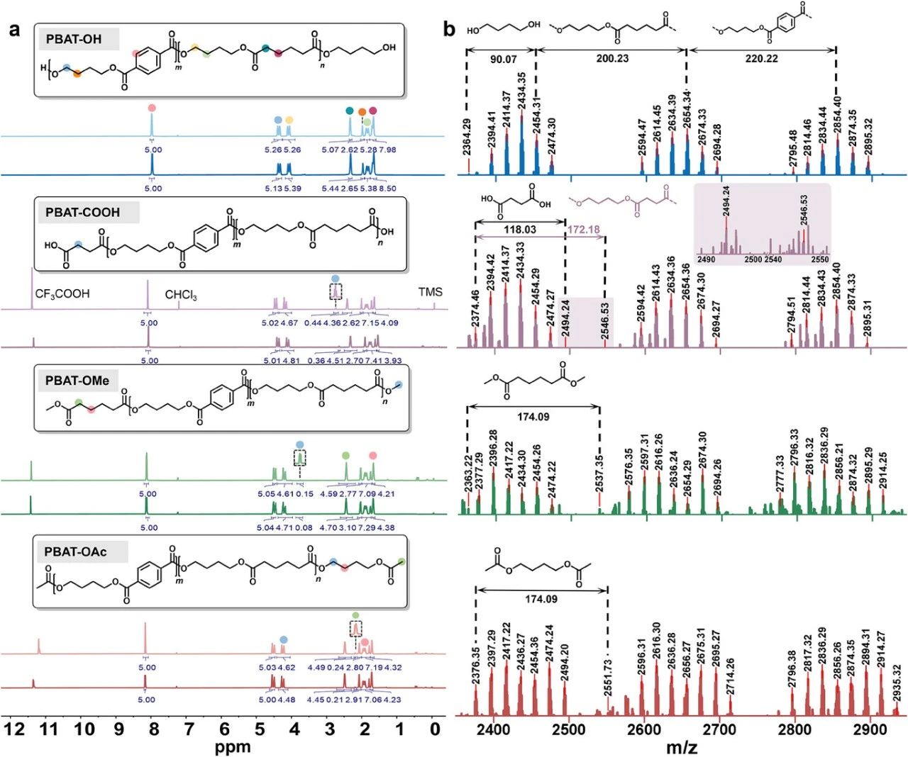
1. 转换过程(主链修饰与共聚物合成) 受DNA编辑技术启发,研究团队通过模块化分子编辑策略改造报废PBT:首先利用羟基交换反应(HET),在钛酸四丁酯等催化剂作用下,将PBT的刚性对苯二甲酸链段与柔性己二酸单元通过酯交换反应共聚,生成羟基封端的基础聚己二酸/对苯二甲酸丁二醇酯(PBAT-OH)。通过调节对苯二甲酸(T)与己二酸(A)的投料比例(如T/A=7:3至3:7),精准调控共聚物的软硬段分布,实现材料结晶度(15%–30%)和热性能(玻璃化转变温度-35°C至-25°C)的优化。 2. 端基结构确认(官能团修饰与表征) 在端基结构确认(官能团修饰与表征)环节,研究团队进一步通过羧基交换反应(CET)或乙酰氧基交换反应(EET)对PBAT-OH的端基实施化学修饰,分别引入羧基(-COOH)、甲氧基(-OMe)和乙酰氧基(-OAc),制得PBAT-COOH、PBAT-OMe和PBAT-OAc。借助H核磁共振光谱(H-NMR)与傅里叶变换红外光谱(FT-IR)分析证实,端基修饰效率超90%,成功构建了具备反应活性的分子界面,如可交联的双键或极性基团等。

具有不同端基的PBATs的验证。a)比较四种不同端基PBATs的预聚物和产物的核磁共振氢谱。b)比较四种不同端基PBATs的预聚物的MALDI-TOF-MS光谱。 3. 性能调查(力学、加工性测试) 编辑后的PBAT材料表现出优异的综合性能:力学性能方面,拉伸强度达48MPa(比传统商用PBAT提升37%),断裂伸长率为620%(接近纯PBAT理论值),且无需添加增塑剂或填料。加工性能方面,通过熔融沉积成型(FDM)测试证实,材料在220°C下的熔体粘度为800-1200Pa·s,打印层间粘结强度达4.2MPa,可成型复杂几何结构(如悬垂角75°的悬臂结构)。此外,材料的耐化学腐蚀性(耐5%氢氧化钠溶液)优于传统PBT,浸泡72小时后质量损失仅0.8%。

可编程PBAT的机械和热特性。a)具有不同组成的PBAT-OH的拉伸性能。b)四种类型的末端官能化PBATs的拉伸应力-应变曲线。c)源自报废PBT的PBAT与几种商业聚合物的机械性能比较。LDPE,低密度聚乙烯;PP,聚丙烯;丙烯腈-丁二烯-苯乙烯共聚物;PBS,聚丁二酸丁二醇酯。d)不同组成的PBAT-OH的DSC分析。e)四种末端官能化的PBATs的DSC分析。f)通过DMA测定不同组成的PBAT-OH的熔点。g)通过DMA测量的四种类型的末端官能化PBATs的熔点。h)来自TGA的不同组成的PBAT-OH的分解温度。I)来自TGA的四种类型的末端官能化PBATs的分解温度。4. 可持续性评估(闭环回收与生物降解) 聚合物-聚合物闭环回收:将编辑后的PBAT与报废PBT按质量比3:1共混,通过再酯化反应实现92%的聚合物回收率,再生材料的力学性能保持率达88%。 生物降解性:在堆肥条件(温度58°C,湿度80%)下,材料6个月内的生物降解率达68%(ISO 14855标准),最终产物为CO₂和水,未检测到有毒残留物。 环境经济分析:与原生PBAT生产相比,该工艺每吨可减少1.9吨CO₂排放,节约石油消耗3.2桶,且回收成本降低28%。

PBAT的社会和生态可持续性。a)可编程PBAT能够在不同成分之间实现闭环、聚合物到聚合物的循环,成分变化通过核磁共振氢谱得到证实。b)具有不同n(PBT):n(PBA)比率的PBAT-OH的堆肥降解图像。虚线圆圈表示完全退化。c)降解半衰期(t1/2)作为降解时间的函数。d)t1/2作为PBAT羟基、PBAT羟基、PBAT羟基和PBAT羟基的降解时间的函数(n(PBT):n(PBA) = 5:5)。插图显示了相应时间点的代表性退化图像。e)显示降解56天之前和之后样品表面形态的SEM图像。
三、研究结论
本研究受DNA编辑技术启发,开发模块化分子编辑策略,将报废PBT转化为高性能、可持续且可3D打印的PBAT材料平台。通过羟基交换反应改性PBT分子主链,制备出羟基封端的基础聚己二酸/对苯二甲酸丁二醇酯(PBAT-OH)。在此基础上,经羧基或乙酰氧基交换反应修饰端基,获得羧基改性(PBAT-COOH)、甲氧基改性(PBAT-OMe)和乙酰氧基改性(PBAT-OAc)的系列材料。这些再生的纯PBAT材料在拉伸强度和韧性优于市售产品,可定制结构适配注塑、3D打印等多元场景,无需额外添加剂即可突破传统PBAT的功能局限。100升中试实验表明,该策略可在现有聚酯合成工艺中实现规模化应用。

PBT转化为PBAT的应用。a)通过分子骨架和端基改性从报废PBT合成和加工PBAT的示意图。b)挤出、造粒和着色剂改性后的PBAT产品,带有注塑成型的“小乌龟”钥匙链。c)PBAT挤压后收集的3D打印细丝和由细丝制造的产品。d)溶液示意图(10重量。%在氯仿中),对PBAT进行流延处理,得到透明膜(厚度:0.02毫米)。e)PBAT(15重量%)的静电纺丝过程的示意图。%在六氟异丙醇中)和最终的电纺织物。SEM图像显示电纺织物的表面,由直径约10 μm的纤维和尺寸约80 nm的球形聚集体组成。
值得注意的是,这些PBAT材料可通过重新引入PBT或单体进行结构重构,形成 “聚合物-聚合物” 的闭环回收路径;当无法回收时,材料可通过堆肥实现生态可持续性,避免有害环境积累。综上,本研究解决了将报废工程聚酯转化为多功能可持续平台材料的挑战,具备显著的环境和经济潜力。







