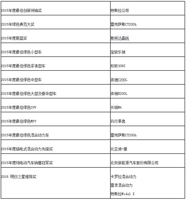
为引领绿色生产和消费,促进汽车产业向清洁化、可持续生产转型,能源与交通创新中心日前在全球清洁汽车峰会期间发布了“2015中国绿车榜”,并颁发了7项最佳绿色车型奖、2项新能源汽车奖项、以及3个2016明日之星推荐奖。 本届“绿车榜”向公众展示了绿车真实的节油及污染物减排效果。


随着国家实行越来越严格的燃料消耗标准,环保政策也在逐年加严。汽车企业作为重要的空气污染源,也在积极寻求新形势下的发展思路,而发展新能源汽车无疑是较为合理的方案之一。
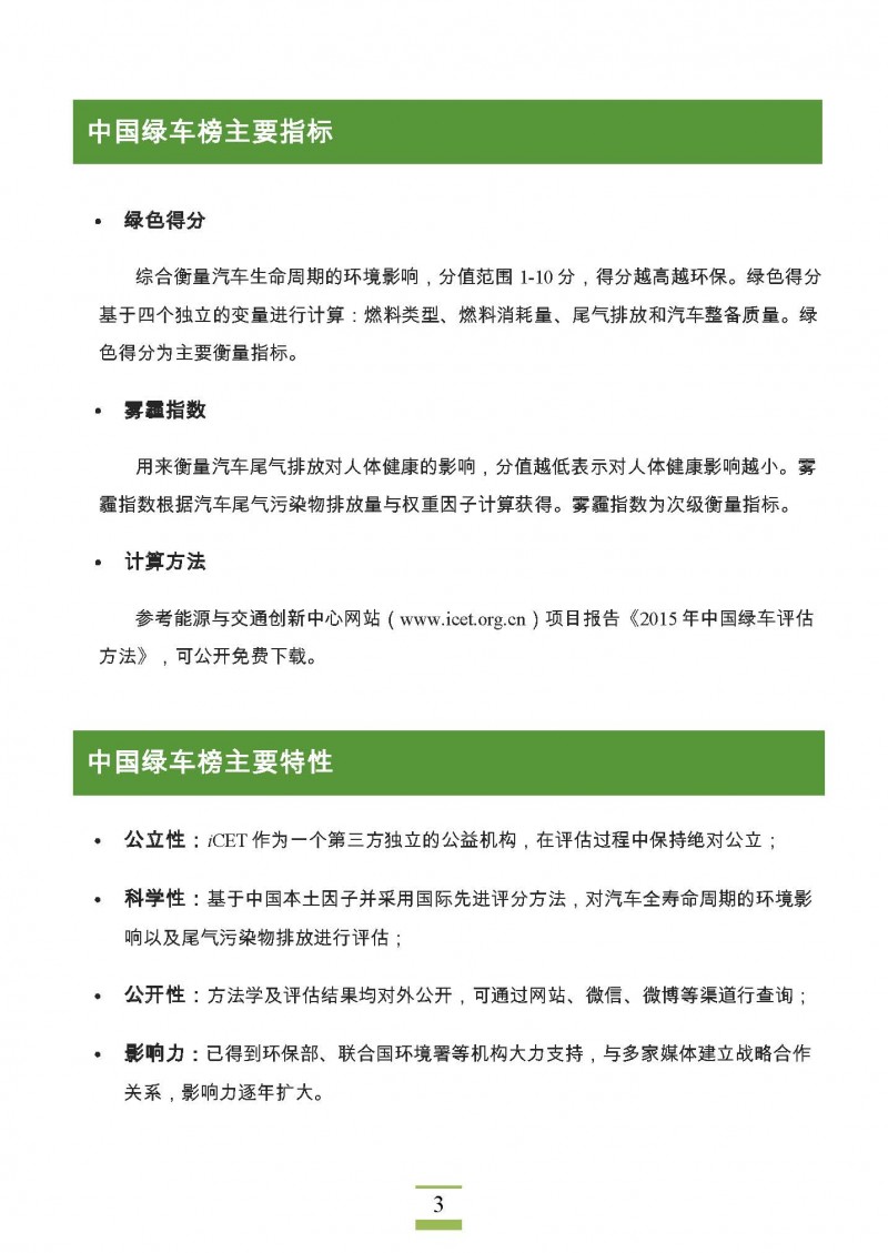
据了解,“中国绿车榜”是联合国环境署、环保部机动车排污监控中心支持的公益项目,它基于燃料类型、油耗、排放水平及整备质量等参数对当年市场所有新车型进行环境影响量化的绿色评分,进而评出各类年度最佳绿色车型,以促使公众环保购车理念及消费行为的改变,鼓励企业节能环保技术创新,加速全社会步入清洁汽车时代。
“中国绿车排行榜”评选,主要目的是让消费者了解并选择环保性能优良的汽车,对环境保护具有重要意义。据美国能源与交通创新中心执行主任安锋博士介绍,本年度排行榜主要用绿色得分和雾霾指数两个指标来衡量汽车的环境影响。绿色得分体现汽车综合环境影响,基于生命周期评价汽车温室气体及环境健康影响,利用汽车燃料消耗量与类型、污染物排放量、汽车整备质量等参数进行量化评估;而雾霾指数则体现汽车的污染物排放所引起的环境健康影响,通过对汽车环保型式认证污染物排放耐久值对健康影响进行货币化折合所形成的指数。
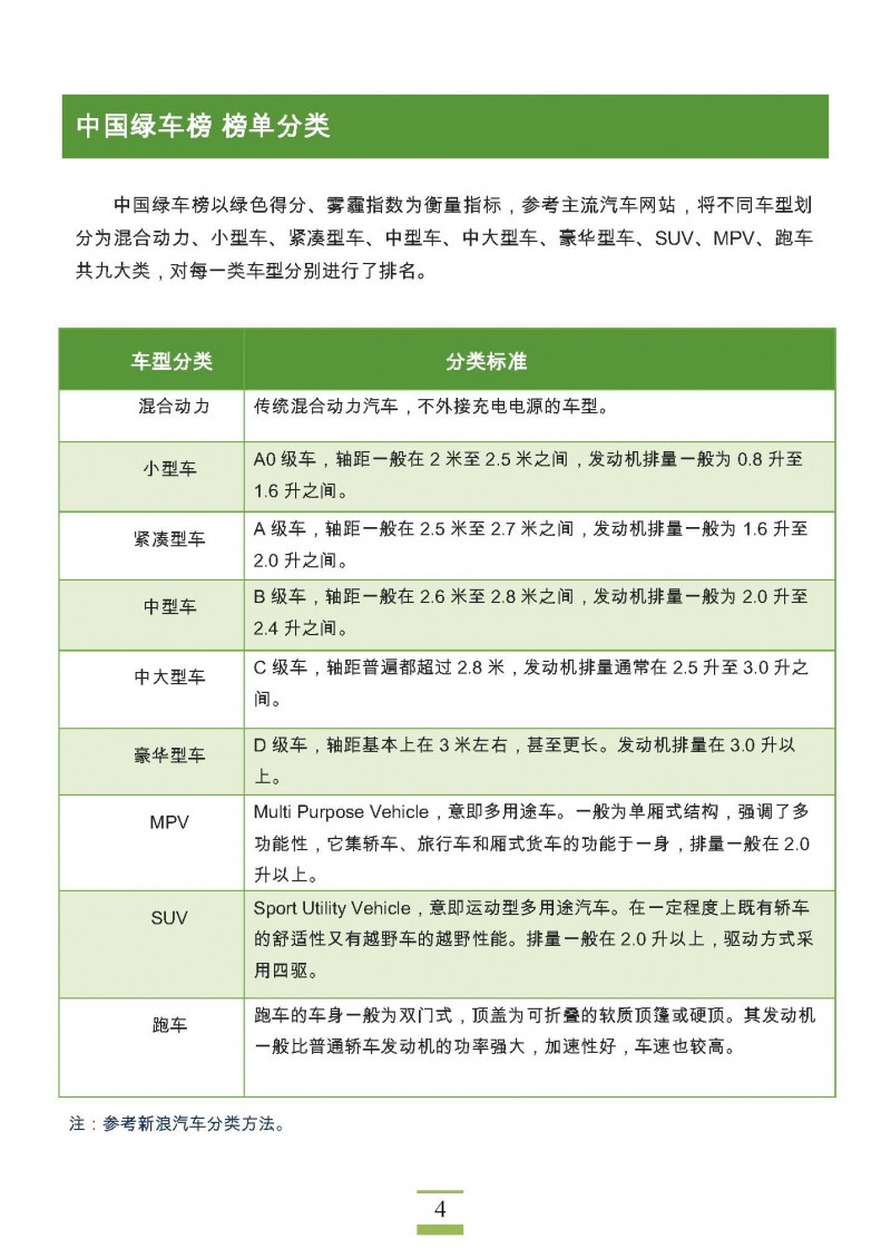
中国绿车榜以绿色得分、雾霾指数为衡量指标,参考主流汽车网站,将不同车型划分为混合动力、小型车、紧凑型车、中型车、中大型车、豪华型车、SUV、MPV、跑车共九大类,对每一类车型分别进行了排名。























