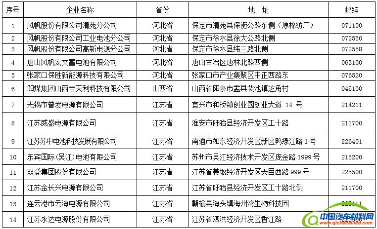
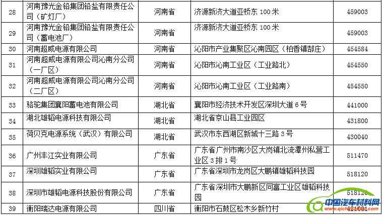
2月17日,工信部正式发布《铅蓄电池行业规范条件(2015年本)》企业名单(第一批),风帆股份、天能电池、超威电源、亿能电源、圣阳电源、雄韬电源、荷贝克电源、普发电源、威盛电源、丰江实业等39家企业入选。
2015年12月10日,为进一步规范铅蓄电池行业管理,加快行业结构调整和转型升级,工信部对《铅蓄电池行业准入条件》及《铅蓄电池行业准入公告管理暂行办法》进行了修订,形成了《铅蓄电池行业规范条件(2015年本)》和《铅蓄电池行业规范公告管理暂行办法(2015年本)》。新规范对电池企业的建设申请、生产能力、工艺水平以及环保等方面做出了严格的规定。【详情请点击:行业标准更严格 2015版铅蓄电池规范条件及管理办法出台】
符合《铅蓄电池行业规范条件(2015年本)》企业名单(第一批)
(排名不分先后)










