第一章 总 则
第一条 为促进汽车产品技术进步,保护环境,节约能源,实现可持续发展,进一步提高新能源汽车产品安全技术性能,规范企业研究开发和生产新能源汽车,根据《国务院对确需保留的行政审批项目设定行政许可的决定》、《汽车产业发展政策》等有关规定,制定本规则。
第二条 在中华人民共和国境内从事境内使用的新能源汽车生产的企业(以下简称新能源汽车企业)及其生产的新能源汽车产品,适用本规则。
第三条 本规则所称汽车,是指国家标准GB/T 3730.1-2001《汽车和挂车类型的术语和定义》中第2.1款所定义的汽车整车(完整车辆)及底盘(非完整车辆),不包括整车整备质量超过400 kg的三轮车辆。
本规则所称新能源汽车,是指采用新型动力系统,完全或主要依靠新型能源(不包括铅酸蓄电池)驱动的汽车,主要包括插电式混合动力(含增程式)汽车、纯电动汽车和燃料电池电动汽车。
第四条 工业和信息化部负责实施新能源汽车企业及产品准入管理。
第五条 工业和信息化部聘任新能源汽车领域的专家,组成新能源汽车专家委员会,提出适用于新能源汽车的专项技术条件和检验规范建议。
第二章 准入条件及管理
第六条 新能源汽车企业准入条件:
(一)符合国家有关法律、法规、规章和国家汽车产业发展政策及国家宏观调控政策的规定。
(二)应是已获得道路机动车辆生产企业准入许可的汽车整车生产企业;新建汽车整车生产企业或跨产品类别生产新能源汽车的现有汽车整车生产企业,应按照国家有关投资管理规定先行办理项目核准或备案手续。
(三)具备生产新能源汽车产品所必需的设计开发能力、生产能力、产品生产一致性保证能力、售后服务保障能力,同时还应满足相应的常规汽车生产企业准入管理规则的要求。
(四)所生产的车辆产品符合有关国家标准和行业标准、技术规范的要求。
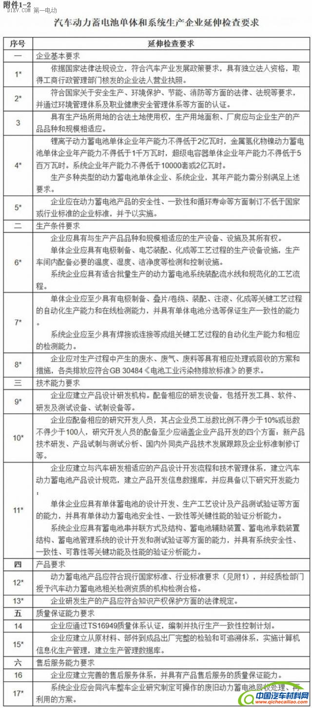
(五)装用的动力蓄电池(包括超级电容器)单体和系统生产企业满足《汽车动力蓄电池单体和系统生产企业延伸检查要求》。
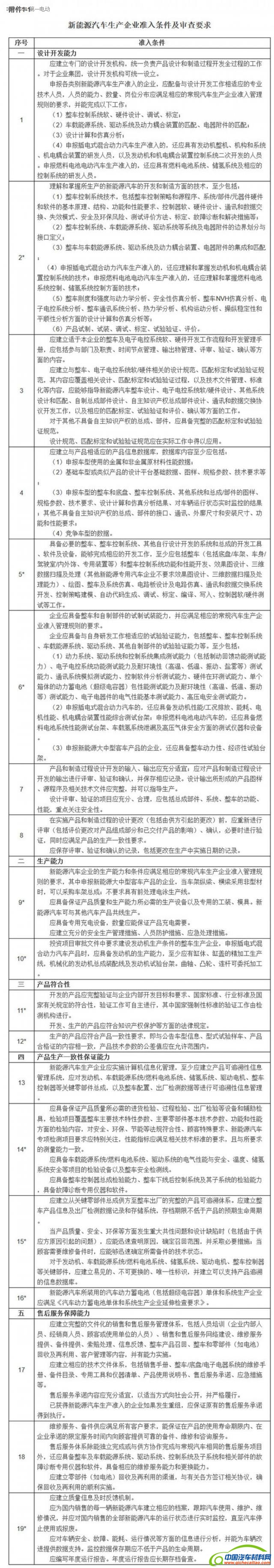
《新能源汽车生产企业准入条件及审查要求》(以下简称《准入条件》)见附件1-1。
《汽车动力蓄电池单体和系统生产企业延伸检查要求》见附件1-2。
第七条 符合《准入条件》、获得生产许可的汽车整车生产企业可以生产与常规汽车相同类别的新能源汽车产品。
改装类汽车生产企业生产作业类新能源汽车,应在整车企业生产的新能源汽车底盘或完整车辆上进行改装作业,不需申请新能源汽车生产企业准入,产品类别与获得许可的常规作业类汽车类别相同。
改装类汽车生产企业生产运输类新能源汽车(包括客车和载货类汽车),应获得汽车整车生产企业(底盘生产企业)授权,方可从事相应新能源汽车生产。
《新能源汽车产品授权生产管理办法(暂行)》见附件2。
第八条 新能源汽车产品准入条件:
(一)新能源汽车除应当符合有关常规汽车产品的检验标准外,还应当符合新能源汽车产品的专项检验标准要求。《新能源汽车产品专项检验项目及依据标准》见附件3。
(二)产品应经国家认可的检测机构(以下简称检测机构)检测合格。
第九条 申请新能源汽车企业准入,应向工业和信息化部提交以下材料:
(一)企业申请文件。
(二)《新能源汽车生产企业准入申请书》(见附件4)。
(三)新建新能源汽车生产企业还应提交企业法人营业执照复印件(或办理过程中的证明文件),以及根据国家有关投资管理规定办理的项目核准或备案文件。中外合资企业还应提交中外股东持股比例证明。
第十条 申请新能源汽车产品准入,应提交以下材料:
(一)《车辆生产企业及产品公告》(以下简称《公告》)参数。
(二)《车辆主要技术参数及主要配置备案表》。
(三)检测机构出具的产品检测报告。
(四)其他需要说明的情况。
第十一条 新能源汽车企业应以适当方式向社会公开售后服务承诺。
售后服务承诺至少包括产品质量保证承诺、售后服务网络建设、对售后服务人员和产品使用人员的培训、售后服务项目及内容、备件提供及质量保证期限、售后服务过程中发现问题的反馈、整车和零部件(如电池)回收,以及索赔处理、在产品质量、安全、环保等方面出现严重问题时的应对措施等内容。
第十二条 新能源汽车企业应为每一辆汽车建立相应的档案,跟踪汽车使用、维护、维修情况,并应对国内销售的全部新能源汽车的运行状态进行实时监控,直至汽车停止使用或报废。应对产品的技术状况、故障及存在的问题等运行情况进行分析、总结,编写年度报告。年度报告应长期存档备查。
第十三条 已按本规则通过新能源汽车企业准入的企业,当新申请的新能源汽车的产品类别或技术路线(指插电式混合动力、纯电动、燃料电池)与已获得准入的新能源汽车产品不同时,或增加、变更生产地址时(不含被授权生产的企业及生产地址),应提交本规则第九条要求的申请材料。
第十四条 新能源汽车企业应持续满足《准入条件》和生产一致性监督管理办法等相关要求,正常开展生产、销售和售后服务等经营活动。
已获得新能源汽车生产准入的企业如果发生重组,应保证原有的售后服务承诺得到执行。
第十五条 新能源汽车企业如发现产品存在影响安全、环保、节能等严重问题,应立即停止生产和销售、限期整改,并及时向工业和信息化部、产品使用地省级工业和信息化主管部门报告。
第三章 附 则
第十六条 在本规则发布前已通过准入的新能源汽车整车生产企业,应在本规则发布之日起两年内,提交本规则第九条要求的申请材料,并进行准入审查。审查一般采用资料审查的方式,必要时可进行现场考核。逾期未通过审查的企业,工业和信息化部将暂停其新能源汽车生产资质。
第十七条 在本规则发布前已通过准入的改装类新能源汽车企业,自本规则发布之日起设置两年的过渡期。过渡期内,改装类新能源汽车企业仍可从事新能源汽车生产。过渡期满后,如未获得新能源汽车整车生产企业授权,不得从事新能源汽车生产(采购新能源汽车底盘生产的作业类专用汽车除外)。
第十八条 本规则自发布之日起施行。
自2016年7月1日起,新申报新能源汽车产品及变更扩展产品均应符合本规则附件3《新能源汽车产品专项检验项目及依据标准》的要求;自2017年7月1日起,所有在产产品均应符合附件3的要求。
第十九条 采用铅酸蓄电池的电动汽车,以及其他混合动力汽车,可参照本规则附件3适用项目进行产品检测。
第二十条 本规则由工业和信息化部负责解释。
本规则施行后,与本规则不一致的,以本规则为准。
附件:1-1 新能源汽车生产企业准入条件及审查要求

注:1.表中准入条件要求分为否决项和一般项两类,共19个条款,标注“*”的条款(共11个)为否决项。
2.判定原则如下:
(1)现场考核全部否决项均符合要求,一般项不符合不超过2项,审查结论为通过;其余情况均为不通过。
(2)当现场考核结果未达到本注中第(1)条要求时,申请企业可在2个月内针对不符合项进行整改,经验证后达到本注中第(1)条要求的,考核结论为通过;验证未达到第(1)条要求的,结论为不通过,申请企业6个月后方可重新提出申请。整改验证只能进行一次。
3.对新能源汽车企业准入审查时,应对装用的动力蓄电池(包括超级电容器)单体和系统生产企业进行延伸检查。已通过延伸检查的单体和系统生产企业,不需重复检查。延伸检查亦可由单体和系统生产企业单独向工业和信息化部申请,申请时需按本规则正文第九条提交适用的文件。
附件:1-2汽车动力蓄电池单体和系统生产企业延伸检查要求

注:1.表中延伸检查要求分为否决项和一般项两类,共17个条款,标注“*”的条款(共14个)为否决项。
2.判定原则:全部否决项均符合要求,一般项不符合不超过1项,延伸检查结论为通过;其余情况均为不通过。
附件1-3 企业集团下属企业的准入条件及审查要求
1.设计开发能力
企业集团如果具备共用与通用的产品设计开发能力(包括产品试制试装能力、试验验证能力),则下属企业可以借用,并简化《准入条件》“产品的设计开发能力”的考核要求。
2.生产能力
下属企业应满足《准入条件》“生产能力”的相关要求。
对于车身、底盘等总成部件,如果企业集团在冲压、焊装等方面有统一生产布局,则可简化下属企业的相关能力要求。
3.产品生产一致性保证能力
下属企业应满足《准入条件》“产品生产一致性保证能力”的相关要求,并能够独立实施。
但在检验能力中,涉及定期抽查、型式检验等方面的工作可由企业集团统一完成。
共用与通用产品的零部件配套可在企业集团统一管理、统一评价、统一要求下进行。下属企业的专有产品,应由下属企业自行制定要求、自行评价,指定配套企业。
4.售后服务保障能力
可由企业集团统一销售渠道、提供通用性服务。下属企业的专有产品,应由下属企业提供专项服务。
附件2 新能源汽车产品授权生产管理办法(暂行)
第一条 为规范企业间合作开展的新能源汽车生产经营行为,提高新能源汽车产品质量和安全性,加强产品生产一致性管理和售后服务能力,特制定本办法。
第二条 本办法所称“授权生产”,是指已获得新能源汽车生产准入许可的整车企业(以下简称授权企业),授权改装类汽车生产企业(以下简称被授权企业),使用授权企业生产的底盘或完整车辆,改装生产新能源汽车的行为。
授权生产的产品仅限于新能源客车和载货类汽车。
第三条 授权企业应当具备下列条件:
(一)列入《公告》的整车生产企业;
(二)符合《新能源汽车生产企业及产品准入管理规则》的要求,具有新能源汽车生产资质。
第四条 被授权企业应当具备下列条件:
(一)列入《公告》的改装类汽车生产企业;
(二)具有与授权生产的新能源汽车产品相同类别(指客车、载货类汽车)的常规汽车生产资质,且已按相应的常规汽车生产企业准入管理规则要求通过了现场考核。
第五条 授权生产产品应当符合下列条件:
(一)应为授权企业列入《公告》的新能源客车、载货类汽车;
(二)被授权企业对授权企业提供的新能源汽车底盘或完整车辆的改装不能影响到底盘或完整车辆的结构、性能、配置;
(三)仅限于在准入许可的范围内,产品应符合授权企业的产品型号、技术参数及出厂检验要求。
第六条 授权企业和被授权企业应签订授权生产合同,确定授权生产关系,明确授权生产产品类别。
被授权企业不得将授权生产事项转授权其他企业。
第七条 授权企业应将被授权企业纳入供应商管理体系,应向被授权企业提出明确的质量管理、产品检验要求,并指导和监督被授权企业予以落实。
第八条 授权企业应建立授权生产产品从关键零部件总成供应方至整车出厂的完整的产品可追溯体系,并按《新能源汽车生产企业及产品准入管理规则》有关规定,对产品信息及出厂检测数据进行记录和存档。
第九条 授权企业和被授权企业应对授权生产产品的产品图纸、工艺文件等具体技术文件进行书面确认。当技术文件发生变化时,双方应重新进行书面确认,并同步更新。
第十条 授权企业应将授权生产产品纳入销售和售后服务体系,并承担产品的生产一致性责任、售后服务责任及产品质量责任。
第十一条 授权企业应向工业和信息化部报送授权生产备案报告(以下简称备案报告),备案报告应包含以下信息:
(一)被授权企业名称和生产地址;
(二)授权生产的产品类别;
(三)授权生产合同;
(四)其他有关信息。
如被授权企业的名称、生产地址、授权生产的产品类别发生变化,授权企业应及时向工业和信息化部更新备案。
第十二条 授权生产产品《公告》发布后,被授权企业方可从事相应产品的授权生产。
第十三条 授权企业在确定授权生产产品出厂检验结果符合整车出厂要求后,方可打印和配发《机动车整车出厂合格证》,严格做到车证相符。
第十四条 授权企业打印授权生产产品《机动车整车出厂合格证》时,应明确标示“授权生产”,并按国家标准GB/T21085《机动车出厂合格证》有关要求在相应信息栏填写被授权企业名称及被授权企业生产地址。
第十五条 授权企业是授权生产产品生产一致性的责任主体。授权企业负责对被授权企业生产的授权生产产品实施生产一致性管理。
第十六条 工业和信息化部组织对授权企业、被授权企业及授权生产产品进行不定期的生产一致性监督检查。
第十七条 对于未按本办法要求组织授权生产和履行相关责任,或存在倒卖机动车出厂合格证行为的授权企业和被授权企业,工业和信息化部将依据《公告》管理相关规定严肃处理。
3 新能源汽车产品专项检验项目及依据标准








