
近日,《节能与新能源汽车技术路线图》正式发布(以下简称《路线图》)。《路线图》事关15年的计划,内容非常丰富。为了便于读者阅读,小编使出洪荒之力,提炼出《路线图》“精华”,从具体目标、技术路径、发展重点、优先项目四个方面,揭秘汽车产业未来15年规划蓝图。

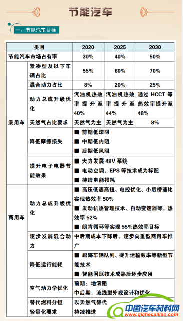
按照产品划分,《路线图》以节能汽车、新能源汽车、智能网联汽车三个方向,要求技术向低碳化、信息化、智能化趋势发展。在节能汽车方面。对乘用汽车、商用车汽车平均油耗提出三个阶段的要求;加快紧凑型及以下小型车的推广,提高占比;以混合动机技术为重点,发展天气燃气车辆为方向,优化动力总成,全面提升传统燃油汽车节能技术和燃油经济水平。



在新能源汽车方面,细分成了两类:(一)纯电动与插电式混合动力汽车,(二)燃料电池汽车。
(一)在纯电动与插电式混合动力汽车类目中,《路线图》对新能源汽车年销量与汽车年销总量占比、充电桩/站保有量、纯电动乘用车续航里程、插电式混合动力汽车混动模式油耗等提出三个阶段的目标。要求纯电动乘用车以中型及以下车型规模化发展,插电式混合动力乘用车以紧凑型及上车型规模化发展;



(二)在燃料电池汽车类目中,《路线图》对燃料电池车发展规模、燃料电池对耐久性提出三个阶段的目标。燃料电池汽汽车推广思路,是对燃料电池功率的要求,近期中等功率、中期大功率、远期全功率,而动力电池容量则随着燃料电池的深入发展,由大容量、中等容量直到被替换的技术特征。




在智能网联汽车方面,《路线图》指出,自动驾驶技术将通过部分自动驾驶、半自动驾驶到完全自动驾驶三个阶段完成。要求带有自动驾驶功能的新车装备率2020年达到50%,2030年达到80%。形成智能网联汽车产业链和智慧交通体系,要求减少交通事故比例,提升交通效率,降低油耗与排放。





另外,在技术路径上,《路线图》对动力电池、轻量化技术和汽车制造提出了相关要求。
在动力电池方面,对EV、PHEV电池的能量密度、比功率、寿命和成本均给出了相关参考数据,要求未来10年内优化现有锂离子动力电池技术,开发新型锂离子动力电池为重点,未来15年内持续优化新型锂离子电池,在保证安全性前提下提高动力电池的能量密度,建立实用化和规模化应用。





在轻量化技术方面, 从整车使用的轻量化材料提出要求,对铝合金、镁合金、碳纤维增强复合材料的用量给出不同阶段的参考数据。同时,在车身设计、工艺上提出了具体要求,如车身设计要结合材料、性能等多目标协同,把工艺和成本控制结合进行,车身工艺从冷成型、热成型到热塑性纤维材料成形的方式发展。




在汽车制造方面,以绿色制造、降低损耗为发展目标,要求车身材料以铝、镁、碳纤维复合材料为重点,同时,优化新能源汽车动力总成,大力发展智能制造技术。











