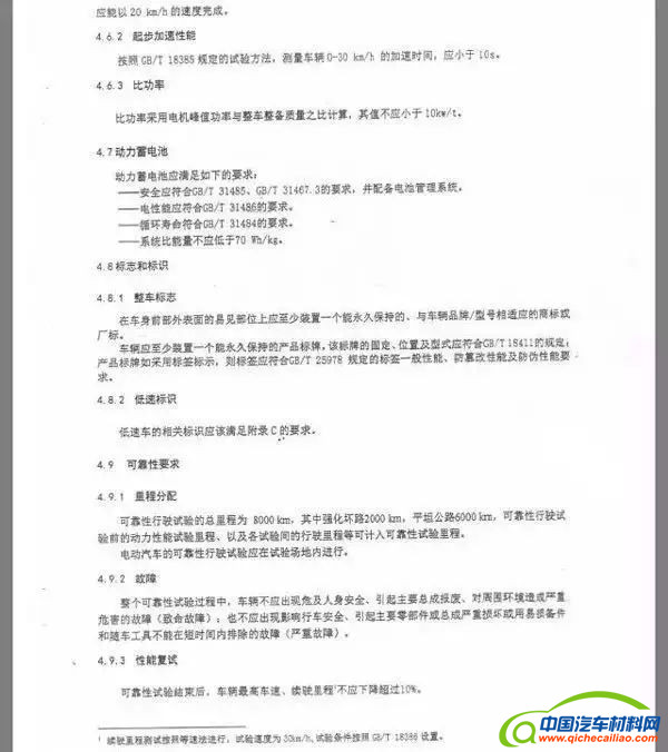
从2016下半年开始,有关低速电动汽车国标制定和发布的信息就漫天飞扬,多少次“狼来了”已经消磨了民众的大部分期待和信心,但是这一次,“狼”真的来了!《中华人民共和国国家标准 四轮低速电动车 技术条件 草案》已出,万众瞩目的国标蓝图有了,正式版本出台指日可待,低速电动汽车终于要有国家正式认可了。

据悉,本国标(草案)对适用范围、低速电动车定义、尺寸、速度、质量、安全、电池等都有明确规定。部分重要强制性标准如下:
1、定义:具有4个行驶车轮、包括驾驶人座位在内,最多不超过4个座位、使用动力蓄电池作为唯一能量来源、设计和制造上用于短途出行的微型低速电动乘用车。
2、外廓尺寸:车辆总长度应不大于3500mm,宽度应不大于1500mm,高度不超过1700mm。
3、电池:动力电池的标准规格为GB/T 31467,这一标准是《电动汽车用锂离子电池动力蓄电池包和系统》标准,也就是明确使用锂电池作为动力来源。
3、最高车速:按照GB/T 18385规定的试验方法,测量车辆的1KM最高车速,其值应大于等于40km/h,且小于等于70km/h。
4、整车整备质量:不应超过750kg。
5、速度警示:车辆在设计时应考虑车辆启动、车速低于20km/h时,能够给车外人员发出适当的提示性声响。
6、碰撞后安全:车辆以40km/h的速度按照GB/T31498进行正面碰撞试验,结果应满足GB/T31498和GB/T11551的规定;车辆按照GB/T31498进行侧面碰撞试验,结果应满足GB/T31498和GB/T20071的规定。车辆的所有座椅均应装备三点式汽车安全带。
7、整车标志:在车身前部外表面的易见部位上应至少装置一个能永久保持的、与车辆品牌/型号相适应的商标或厂标。
8、在车身两侧及后侧易见部位应喷涂如下图所示的识别图形符号,图形的高度为宽度的1/2,且标志高度在150mm-200mm之间,字体应采用黑体,其反光要求应该满足GB/T 18833的要求。
国标草案源文件如下:














