活动时间:2019年8月16日
活动地点:中国 · 深圳 · 格兰云天(灵芝店)
活动规模:600人
主办单位:寻材问料®
协办单位:新材料在线®、测了么®
支持单位:北汽集团新技术研究院| 长安汽车 | 国家新能源汽车技术创新中心 | 铁塔能源 | 中国汽车技术研究中心 | 新宙邦 | 吉阳智能 | 深圳斯诺 | Bloomberg NEF | 美都海创 | 智佳能 | 陕西省西咸新区泾河新城 | 湖南省先进电池材料及电池产业技术创新战略联盟 | 长沙市先进电池材料及电池产业技术创新战略联盟 | 广东省先进电池与材料产学研技术创新联盟 | 中南大学 | 清华大学深圳研究生院 | 中国科学院广州能源研究所 | 赛迪工业和信息化研究院 | 中国电子信息产业发展研究院
特邀媒体:中新社、光明日报、科技日报、人民网、新华网、中国电力报、中国证券报、证券时报、证券日报、21世纪经济新闻、经济观察报、新浪财经、盖世汽车、新能源Leader、OFweek锂电网、电池网、电池中国网、第一电动网、新能源汽车报、中国汽车报、洲际电池圈、电车资源、EV世纪、爱卡汽车、TrendBank势银(部分拟邀)
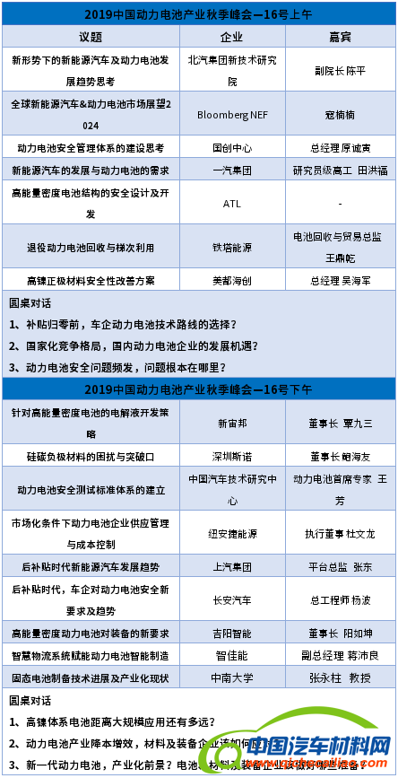
大会议程:

会议亮点:
30+行业领军人物,深度核心观点分享
300+细分产业重量级企业,600+企业高管现场互动
50个特色展位,现场技术交流、产品展示
500万新材料在线®粉丝线上互动,全媒体平台报告宣传
品牌精准宣传,影响知名锂电企业家
核心议题:
动力电池安全问题再探讨
无补贴时代的新能源汽车及动力电池技术走向及国际化布局
自下而上,电池、材料、设备企业的降本路径
高镍时代主材与辅材体系的构件
装备制造的国产化及国际化布局
部分已报名知名企业:

寻材问料®动力电池往届活动:

参会费用

注:参会费用含会议门票、会议资料、午餐、茶歇等,不包括住宿;
以下优惠仅限提前缴费者,现场缴费将不享有各以上优惠,按原价进行收费。
付款方式
付款方式一:

付款方式二:

注:缴费时请注明参会企业名称或参会人姓名,方便工作人员查询账户;
如需开票请将开票资料与发票收件地址发送至(zhang.zhen@materials.cn),谢谢!
报名方式:
方式1:免费报名
加入新材料在线®/创新材料馆®会员(9800元/年),可免费参与寻材问料®主办的近100场所有活动!会员详情请咨询:182-0070-9800 小梨(同微信)
方式2:优惠报名
(1)长按识别以下二维码填写报名信息,并将活动链接分享至朋友圈,截图发送至:182-0070-9800(同微信)小梨,参会立减200元;
(2)若成功邀请好友参会并缴费,本人门票立减200元/人,减完为止。
长按识别上方二维码,填写信息

方式3:直接报名
(1)长按以上识别二维码,直接报名;
(2)发送短信“动力电池 +姓名+公司+职务+电话+邮箱+主营业务”至136-9197-9814 张先生(会务组将在3个工作日内与您完成联系);
(3)编辑邮件“动力电池+姓名+公司+职务+电话+邮箱+主营业务”发送至zhang.zhen @materials.cn即可。
动力电池会务组联系人:
报名咨询:136-5240-0106(同微信) 袁先生
赞助咨询:182-0070-9800(同微信) 小梨
赞助项目

详情请咨询袁先生:182-0070-9800(同微信) 小梨
主办方简介:
新材料在线®:是专注于新材料的行业门户+媒体+智库,致力于打造中国最有影响力的新材料行业第一门户、新材料研究咨询第一品牌、新材料创业第一服务平台及新材料创新解决方案专家顾问机构。
寻材问料®:国内首家材料解决方案一站式服务平台,是制造企业从产品设计、采购、工艺、制造等全流程,和材料方案商、供应商、工程师的连接平台。







