为推进汽车强国建设,中国汽车工程学会受国家制造强国战略咨询委员会和工信部的委托,联合行业500余位专家于2015-2016年期间历时一年完成了《节能与新能源汽车技术路线图》(以下简称“《技术路线图》”)的研究编制与发布。
《技术路线图》”包括节能汽车、纯电动和插电式混合动力汽车、燃料电池汽车、智能网联汽车、汽车制造技术、汽车轻量化技术及动力电池技术等七大领域。中国节能与新能源的汽车主要里程碑是:
1)至2020年,乘用车新车平均油耗5.0升/百公里,商用车新车油耗接近国际先进水平,新能源汽车销量占汽车总体销量的比例达到7%以上,驾驶辅助/部分自动驾驶车辆市场占有率达到50%。
2)至2025年,乘用车新车平均油耗4.0升/百公里,商用车新车油耗达到国际先进水平,新能源汽车销量占汽车总体销量的比例达到20%以上,高度自动驾驶车辆市场占有率达到约15%。
3)至2030年,乘用车新车油耗3.2升/百公里,商用车油耗同步国际先进水平,新能源汽车销量占汽车总体销量的比例达到40%以上,完全自动驾驶车辆市场占有率接近10%。
中国汽车工程学会也牵头开展了持续的深化研究和动态评估工作,并于2017-2019年连续发布年度评估报告。路线图发布以来,在支撑政府行业管理、引领产业技术创新及引导社会资源集聚等方面发挥了重要作用。同时,2019年5月中国汽车工程学会组织行业正式启动了《节能与新能源汽车技术路线图2.0》版本的修订工作,以期在日新月异的外部环境和新的发展形势下,实时了解新技术、新模式、新生态,把握发展趋势,预判技术发展方向,保证《技术路线图》的科学性、时效性和引领性。
《路线图》发布以来,究竟哪些目标完成,哪些还有差距呢?让我们一起来重温一下路线图全文,看完全文您一定会有一个自己的答案。

权威评估报告
2020年4月,中国汽车工程学会组织编写的《节能与新能源汽车技术路线图年度评估报告2019》(简称《评估报告2019》)正式出版发布。
《评估报告2019》继续沿用2016年发布的《技术路线图》“1+7”技术领域框架,即节能汽车、纯电动和插电式混合动力汽车、氢燃料电池汽车、智能网联汽车、动力电池和轻量化,针对各技术领域分别开展年度进展评估。总体架构上,《评估报告2019》主要分为综合评估和专题评估两部分。
综合评估
综合评估分析了当前国际汽车产业技术发展的主要动向,并对节能汽车、纯电动和插电式混合动力汽车、氢燃料电池汽车、智能网联汽车、动力电池和轻量化技术领域分别进行了评估分析,包括现状情况、目标达成情况、年度标志性进展以及距离目标存在的挑战等内容。从部分评估结果来看:
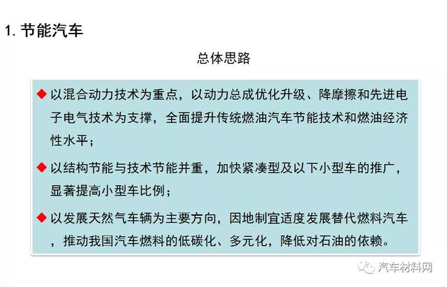
1.节能汽车领域
2018年企业乘用车新车平均油耗已达到5.8L/100km(综合工况),进一步趋近2020年乘用车平均油耗5L/100km目标;国内汽油机热效率逐步接近40%;48V系统效率获得一定提升。
2.纯电动和插电式混合动力汽车领域
典型小型纯电动汽车(整备质量1200kg)法规工况电耗小于12kWh/100km;典型A级插电式混合动力汽车混动模式下油耗不超过5L/100km(工况法);电机控制器功率密度达到30kW/L以上,自主封装IGBT模块市场占有率达到20%以上。
3.氢燃料电池汽车领域
采用15μm质子交换膜的石墨双极板电堆功率密度达到2.2kW/L;大功率车用燃料电池超薄金属双极板实现量产;复合双极板电堆模块耐久性突破7500h;国内首座商业化运营加油加氢合建站和加氢充电合建站完成建设。
4.智能网联汽车领域
国内众多车企纷纷发布了智能网联汽车发展计划,自主品牌PA级自动驾驶汽车陆续量产;我国C-V2X产业生态体系基本形成;对不同厂家C-V2X技术方案互联互通进行规模测试,验证我国V2X协议栈和安全机制的有效性。
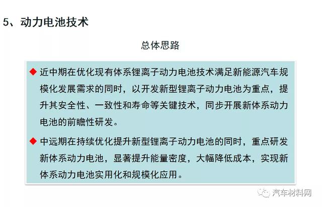
5.动力电池领域
国内量产的磷酸铁锂材料单体电池能量密度达190Wh/kg;三元材料单体电池能量密度达到280Wh/kg;动力电池系统成本下降到(1.0±0.2)元/Wh。
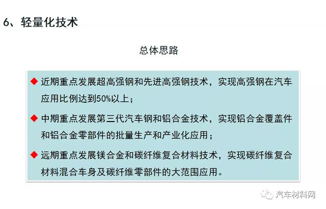
6.轻量化领域
乘用车整车轻量化系数评价方法、高韧性Al-Si镀层技术、铝硅镀层热成形钢焊接技术等方面取得重大突破;相比2015年目标,整车轻量化减重10%;600MPa以上高强钢应用达到50%;单车用铝量达到190kg,用镁量达到15kg;碳纤维成本比2015年的目标降低50%。
专题评估
专题评估主要围绕智能网联汽车、新能源汽车、节能汽车三大主题,每年滚动开展深入研究,评估报告2019年主题为节能汽车。
编后:
《技术路线图》1.0版的编制和发布在支撑政府行业管理、引领产业技术创新及引导社会资源集聚等方面发挥了重要作用。路线图发布以后,在国内外引起了较好的反响,并在相关领域形成了很好的示范作用,考虑当前发展形势,启动《技术路线图2.0版》研究与修订工作重要迫切。以全球视野系统梳理汽车产业技术发展现状,准确把握国内汽车产业发展情况,切实为我国汽车产业创新发展提供技术指引。
尤其是中国汽车产业进入新的历史转折事情,同时结合国内宏观经济环境和全球政治经济发展的现状,行业需要客观、准确和适合中国产业特点的技术路线图,准确把握未来的产业发展方向,为我们行业全产业链的发展指明方向。







