此外,《细则》还明确提出,回收拆解企业应建立报废机动车零部件销售台账,如实记录报废车“五大总成”数量、型号、流向等信息,并录入全国汽车流通信息管理应用服务系统。
那么今天我们一起看看汽车塑料的使用情况,以及现阶段废旧汽车塑料的回收情况吧~
01.汽车中塑料的使用情况
随着塑料性能的不断改进, 塑料在汽车上除了广泛地应用在制作各种内装饰件外, 现在已可用来代替部分金属材料, 制造某些结构零件、功能零件和外装饰件。这样在满足某些汽车零部件的特使性能要求的同时, 又符合汽车轻量化的要求。
常用塑料的主要特性以及在汽车上的应用

塑料已经大面积融入汽车内饰与外饰。外装饰件主要部件有:保险杆、挡泥板、车轮罩、导流板等;内装饰件主要有:仪表盘、车门内板、副仪表板、杂物箱盖、座椅、后护板等;功能和结构件主要有:油箱、散热器水室、空气过滤罩、风扇叶片等。
02.目前我国废旧汽车塑料回收利用现状
国内相当部分的车用废塑料还采用焚烧的落后方法来处理, 严重污染环境。还有一些采用填埋方法处理, 由于塑料很难自我分解, 也造成不小的环境隐患。
目前我们可以通过3种途径对部分车用塑料进行回收, 这种方法分别是:颗粒回收, 重新碾磨;化学回收, 高温分解;能源回收, 即将废弃物作为燃料。
工程塑料回收料的利用途径:
1、将材料设计成可在相同或相关应用领域中多次使用;
2、将回收的材料用于完全不同的场合,共混、合金化和复合材料化在回收料再利用中发挥着重要作用;
3、回收单体, PC是工程塑料中不经改性直接使用比例最高的品种, 因为没有其它组分, PC最适合回收单体。我国玻纤增强尼龙6有一半以上基料是尼龙纤维同收再生粒料。
工程塑料的回收, 首先要由机器人进行严格按种类分离,提高再生塑料的物理性能, 确保再生粒料的质量, 还需要进行清洗, 再送入破碎机破碎。
对于污染较严重的塑料件, 首先进行粗洗, 除去砂石和金属等异物, 脱水后送入破碎机破碎, 破碎后再进一步脱水, 去除包含在其中的杂物, 干燥后造粒。
以PBT和PET为代表的聚酯系树脂还需要注意水解。如果是回收料, 那么从成型后经过粉碎、保管而吸湿加大, 有时含水率比生粒料还高, 对回收料也必须在成型前进行充分的干燥。
03.废旧汽车塑料的再利用
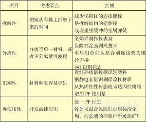
为提高汽车塑料材料的回收再生性, 可以从拆解性、分离性、识别性和再使用性进行考虑改进:

减少树脂使用的种类, 用单一树脂生产多种构件, 优先选用可回收的树脂, 可降低回收费用, 提高回收塑料性减少汽车上塑料件用树脂品种, 可简化回收工作,是提高汽车塑料件可回收性的最优方案。
目前汽车塑料所用树脂品种多达20种, 专家估计, 汽车塑料件树脂品种可减少至4~9种, 其中PP占主要部分。PP的回收已商业化, 回收问题不大。
《报废机动车回收管理办法实施细则》施行后,报废车‘论斤卖’的现状将会得到改变,“五大总成”再制造让国内报废机动车回收企业不再仅仅靠废金属盈利,报废回收企业和网点将会逐步增多提高废旧塑料转化率。对于车主而言,这一规定可以有效提高报废车辆的价值,回收企业将依据报废车辆的车况对报废车辆重新定价,实现“一车一价”、精准回收。







