【汽车材料网】1、商用车行业产业链全景梳理
从我国商用车产业链结构来看,我国商用车产业链上游有原材料制造业和商用车零部件制造业;中游为商用车整车制造业,主要分为客车整车制造业和货车整车制造业;下游主要为各个需求行业,包含有物流行业、客运行业、工业等各类对商用车有需求的行业。

从我国商用车产业链全景图谱来看,乘用车产业链上游钢铁、橡胶、玻璃、陶瓷等原材料供应商代表厂商有宝钢股份、浙江仙通、信义玻璃、国瓷材料等;上游零部件生产商有:潍柴动力、上柴股份等发动机厂商,玲珑轮胎、赛轮轮胎等轮胎厂商,万里扬、曙光股份等变速器厂商,国瓷材料、万润股份等尾气处理厂商;中游整车制造企业有:福田汽车、金龙汽车、宇通客车、中通客车等客车制造商,东风汽车、一汽解放、陕西重汽、江淮汽车等货车制造商。

2、中国商用车行业产业链区域热力地图:山东、江苏、广东等地企业布局较多
从各地区商用车产业链相关制造企业数量来看,我国商用车行业企业(包含零配件、新能源商用车等)主要集中在山东、上海、安徽、浙江等地,其中,山东省排名第一,上海排名第二,安徽和浙江紧随其后。从商用车生产企业来看,广东和江苏商用车生产企业数量领先。

注:1)以上企业为经营范围包含“商用车”,且登记状态为“在业/存续”、行业类别为“制造业”的企业数量。2)数据截至2021年7月。

注:以上企业仅包含商用车整车生产制造企业。
3、中国商用车行业代表性企业产能/产量/销量情况:上汽集团销量领先
前瞻结合Apsoto统计我国商用车企业产能及各公司发布其商用车产能规划情况进行不完全汇总分析可知,国内主流商用车企业产能主要布局在山东、江苏、重庆、四川等地,主要分布在东部和中部地区省份,西部地区企业产能布局较少。


注:以上企业中比亚迪、上汽大通、郑州宇通、黄海客车、江西五十铃、陕汽商用车为2020年产能,其余均为2021年产能布局情况。
据中国汽车工业协会统计分析,2020年商用车销量排名前十家企业依次为:上汽、东风、北汽、长安、一汽、重汽、江淮股份、陕汽集团、长城汽车和成都大运,分别销售72.9万辆、72.3万辆、68.4万辆、51.1万辆、49万辆、47.1万辆、29.8万辆、23.5万辆、22.5万辆和8.9万辆。2020年,商用车销量排名前十家企业商用车产量分别为72.8万辆、68.1万辆、69.7万辆、28.7万辆、51.6万辆、48.2万辆、29.4万辆、24.4万辆、22.4万辆、9.1万辆。

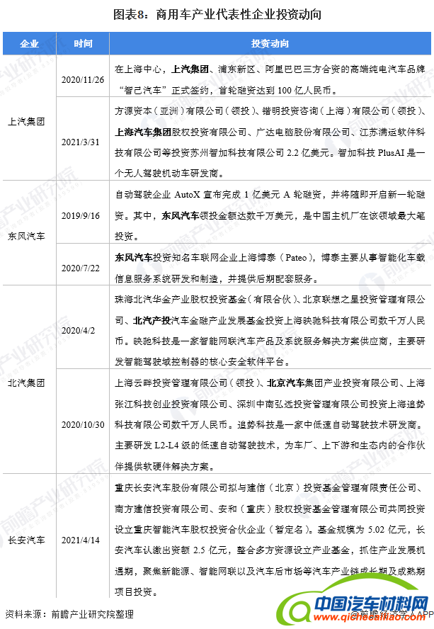
4、中国商用车行业代表性企业最新投资动向:纷纷入局高端新能源汽车战场
近年来,商用车产业代表性企业的投资动向主要包括新势力造车、跨界融合、技术赋能、智能汽车(自动驾驶技术)等领域。传统商用车制造商争相入局高端新能源汽车战场,如上汽智己汽车联手宁德时代、长安汽车宣布和华为、宁德时代共同打造高端智能汽车品牌等,商用车代表性企业最新投资动向如下:








