1、背景
新四化的浪潮推动之下,中国的汽车产业正在发生着翻天覆地的变革,其中线控底盘和智能驾驶成为了技术竞争的焦点,线控底盘有着承上启下的关键作用,主要研究内容为安全等级预测、横纵协调控制、线控机构的安全控制。
线控底盘主要的检测内容为:机械性能检测、响应性能检测、底盘电气检测、四轮定位、灯光检测、转向性能检测、制动性能检测、动力性能检测等。智能驾驶主要的检测内容为:车辆控制检测、加减速性能检测、感知及响应性能检测、信号实时检测、人机交互性能检测、车内监控检测等。
在国内外研究现状中,庞鑫等人[1]提出CAPL编程的下线电气检测模拟系统以确保下线电气检测合格率。吴浩等人[2]提出一种汽车ECU下线电检防错框架,提高下线时的品质管控效率。高发廷等人[3]提出WIFI技术汽车下线诊断和检测工具,可实现150~200m范围内高速无线数据传输。Zheng T等人[4]研究纯电动汽车离线检测设备,加快了电动车的检测速度,保证了产品的品质。Lin J等人[5]提出一种基于深度神经网络(DNN)和增量学习(IL)的两阶段入侵检测方法,提高CAN总线网络检测性能。张海龙等人[6]提出基于模拟基站的生产现场无线通信测试系统设计,可实现蓝牙、WIFI、移动通信功能和性能参数的下线检测。
然而,目前业界以线控底盘及智能驾驶为检测对象的整车检测线还没有国家/产业检测技术标准,没有行业先进案例可供借鉴,没有形成方案整体标准体系建设及应用示范的建议或文件。为此,本文通过对线控底盘以及智能驾驶的主要检测技术进行研究,提出以线控底盘和智能驾驶为目标,开发整车一体化检测线的技术方案。
2、整车一体化检测线系统方案
为了搭建一条线控底盘及智能驾驶整车一体化检测线,此检测线需完成线控底盘的转向、制动、电机控制的线控信号响应及执行功能检测、线控性能检测、底盘四轮定位,完成智能驾驶整车的智控系统与底盘融合标定、激光雷达融合标定、雷达性能检测、灯光检测、淋雨试验、整车性能检测,特制定如图1所示的整车检测线系统方案,可保证生产节拍约为3~4min。

图1 整车检测线总体的布置方案
1) 车辆在总装线下线以后,经颠簸路释放应力,进入四轮定位仪工位。
2) 在四轮定位完成定位参数的调整,完成灯光检测,自动前照灯标定,若有车身高度传感器在此工位则进行高度传感器标定。
3) 进入线控转向检测工位,并在线控转向检测工位完成信号、功能检测,进入侧滑台。
4) 在侧滑台对整车进行测试,检查定位参数调整是否合理,整车有没有问题。
5) 进入双轴制动台,并在双轴制动台完成线控制动信号功能检测、基础制动力检测,进入转毂试验台。
6) 在转毂试验台进行基础的常规项测试、车辆动态性能测试、其他测试和升级测试,完成线控驱动测试,进入ADAS标定工位。
7) 在ADAS标定工位完成传感器标定检测,进入功能检测工位。
8) 在功能检测工位进行中高速还有AEB(Autonomous Emergency Braking,自动紧急制动) 等测试,再进入淋雨房。
9) 淋雨房完成淋雨烘干测试,再进入下一个安规检测工位。
10) 安规检测工位主要针对电动车,检查是否存在绝缘问题等,并完成相关电检实验。
11) 路试实验,检测无问题可运输到4S店进行销售。
此方案较现有生产线的亮点是可完成线控底盘转向、制动、驱动的信号检测,完成智能驾驶相关的标定工作,并可进行中高速功能性检测。其重点是线控底盘测试和功能检测这两项任务。
3、 线控底盘检测
3.1 线控转向检测
当前转向性能的检测是在四轮定位仪完成的,目前针对线控转向检测可增加转角检测台(图2),可与四轮定位仪共用,但是考虑到生产节拍问题,本方案采用单独工位,转角检测台用于标定车辆的转向零点、左右转向角的测量、转向角速度的测量,并可完成线控转向信号及功能检测,如表1所示。

图2 转角试验台示意图
表1 线控转向检测线控转向性能测试

3.2 线控制动检测
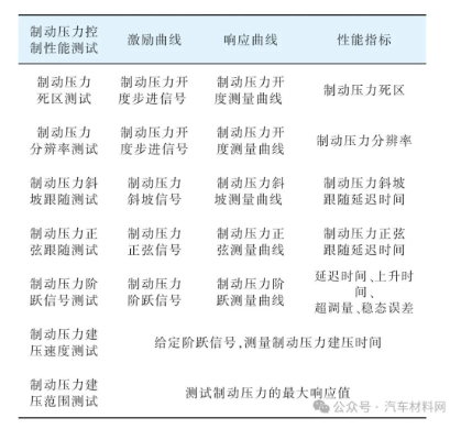
双轴制动台不仅需要完成基础的制动力测试、ABS系统测试,还需要进行线控制动的性能及信号测试。线控制动检测如表2所示。
表2 制动控制子系统制动压力控制性能测试


3.3 线控驱动检测
转毂试验台可完成GB 7258法规项测试、车辆动态性能检测、轮速传感器检测、ABS、ESC功能检测等,基于此拓展进行线控驱动的检测,主要测试项为油门控制检测和速度控制性能检测,如表3和表4所示。
表3 驱动控制子系统油门控制测试项目

表4 驱动控制子系统速度控制性能测试项目

4、功能性检测
此方案中功能检测改变了现在的低速制动或静态ADAS标定检测现状,可在线检测AEB等功能的有效性。具有以下三大优势:①可进行中高速主动安全有效性测试;②可进行紧急制动等效路试制动距离与制动减速度测试;③可在中高速激活ABS进行滑移率测试。
功能测试可完成的测试项目主要有:ABS的核心指标滑移率检测、制动力再分配EBD(Electronic Brake force Distribution) 功能检测、牵引力控制系统ASR(Traction Control System) 的功能检测、商用车新国标要求的电控制系统EBS(Electronically Controlled Brake System) 的空载、满载制动效能检测、前方预警功能检测、自动制动AEB系统功能检测、车道偏离的功能检测、加速性能检测、台试制动性能检测、ABS等电控系统OBD通信安装位置检测、阻滞力检测、速度表检测、制动稳定性检测、制动力再分配EBD功能检测、牵引力控制ASR功能检测。
与现有的进口转毂试验台进行对标,具有以下优势,如表5所示。
表5 功能检测优势


5、结束语
随着汽车行业的快速变革,检测线以及测试手段也要随之进步。文章提出的针对线控底盘与智能驾驶的信号及功能性检测,能够确保生产的车辆符合研发阶段的功能性设计要求。例如AEB功能,在紧急情况下可对司乘的生命安全起到至关重要的作用,但是下线车辆又不可能自检功能是否有效,所以提出升级检测线水平,在(End-of-life,EOL)阶段完成功能性检测,确保车辆功能在关键时刻保障人身安全。







