虽然2009年生物塑料在塑料总量中所占比例低于1%(全球产能仅为90万吨),从2007年起其产量每年增幅超过了40%。然而,市场仍然极为分散,很少有生物塑料生产商以汽车行业作为主要销售对象(聚乳酸、聚羟基脂肪酸酯、聚酰胺11和聚对苯二甲酸乙二醇酯有一些应用)。考虑到当前产量和计划产量,以及农业原材料和油价之间的关系,生物塑料与传统塑料相比仍然不具有价格竞争力,而且最多供给总塑料需求的20%。
欧洲新规定要求到2015年汽车材料的一大部分需可循环使用,欧盟的一项指令要求废弃车辆可利用率达到95%,且重达85%的材料可循环使用。这表明某车辆60%的塑料必须循环使用。我们预计在不久的将来类似法规将引入到世界其它地区(见图3)。问题是虽然可循环塑料更为环保且比不可循环材料更为便宜,但是其纯度低且性能不好。因此可循环产品虽可能丰富产品组合,却不能完全替代原生树脂。

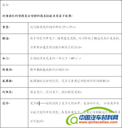
为了解决这一两难处境问题,有3个备选解决方法:使用结合了钢铁和塑料的优点的复合材料。这些强化纤维的塑料在材料特性和成本竞争力上都是钢材的可靠替代品(见图4)。强化纤维塑料目前被用来制造结构性零部件和非结构性零部件比如座椅结构、保险杠、发动机罩和燃料箱。

欲进一步了解报告或更多观察,请访问科尔尼官网:http://www.atkearney.com.cn/
(文章来源:盖世汽车网)







