手机版
二维码
选择频道搜索
行业资讯
材料智库
供应信息
材料检测
新材料馆
会议会展
知识商城
技术文库
企业库
求购
商圈
首页
行业资讯
材料智库
供应信息
材料检测
新材料馆
会议会展
知识商城
技术文库
企业库
求购
商圈
首页
>
行业资讯
>
汽车资讯
6月全国乘用车市场分析及7月市场预测
日期:2016-07-08 来源:乘联会 作者:中国汽车材料网
评论:0
核心提示:6月全国乘用车市场分析及7月市场预测
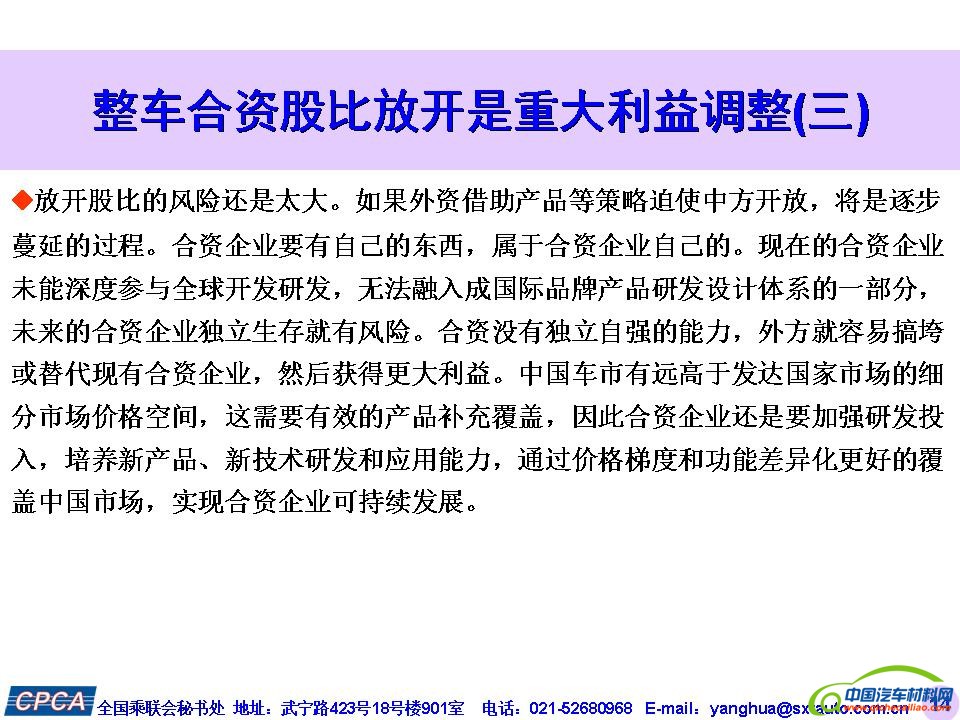
6月全国乘用车市场分析及7月市场预测
标签:
乘用车
市场分析
注:本网转载是出于传递更多信息之目的,并不意味着赞同其观点或证实其内容的真实性。
如果您有汽车材料相关文章,欢迎给我们投稿,Email:service@qichecailiao.com。
在线投稿
下一篇:
中国汽车材料网即将参加2016中国国际铝工业展览会
上一篇:
四大理由告诉你为什么必来CCTE中国工具展
打赏
更多
>
同类行业资讯
• “乘用车热成形钢一体式成形地板纵/横梁产业化
• 三菱化学:生物基聚碳酸酯DURABIO™用于本田新
• 2025年9月份全国乘用车销量
• 8月全国乘用车零售销量再创新高
• 关于发布《温室气体 产品碳足迹量化方法与要求
• 中央企业科技成果应用拓展工程首批清单:新能源
• 宝马自研“燃料电池乘用车模块化储氢系统”,获
• 2024年8月份全国乘用车市场分析出炉
• 最新突破!新能源乘用车零售销量首超燃油车
• 7月新能源乘用车零售预计达86万辆,渗透率提升
0
条
相关评论
推荐图文
广汽华为合作!启境GT
奔驰新车平台“凤凰”
长安汽车轻量化实验室
蔚来公司与博世签署战
推荐行业资讯
比亚迪发布新品牌
《节能与新能源汽车技术路线图3.0》发布,明确面向2040年的七大发展目标
东来技术科技创新加速国产汽车涂料替代,追求可持续发展的未来
森欧汽车内饰材料取得水性环保无溶剂阻燃合成革专利
外媒报道: 2023年中国汽车油漆和涂料行业的情况,迎来丰收年
中国汽车动力电池产业创新联盟将召开《动力电池碳足迹核算方法》《动力电池规格尺寸》两项团体标准研讨会
落后掉队,外媒曝奥迪要向中国车企买技术!
比亚迪宣布进入瑞典及德国市场 首批车辆第四季度交付
车企沦为“打工仔”、宁德时代挣扎在盈利边缘,电动汽车到底赚不赚钱?
汽车驾乘评价联盟商用车技术专家委员会成立
点击排行
世界500强名单出炉 上汽/东风/一汽守国内车企三甲
轮毂电机能为汽车开发商提供竞争优势
国家统计局:7月消费增速明显回落缘于汽车销量下滑
BEIJING新品牌将至:三大关键词看懂“下一个十年”
法兰克福风向标:德国汽车全面进攻电动化
专访丨海斯坦普车身研发总监 曲少飞:汽车电动化趋势下的应用解决方案
新能源汽车轻量化技术开发——南京博郡新能源汽车有限公司 顾金海
贯彻智造与品质 探秘奇瑞捷豹路虎发动机工厂
汽车业的艰难时刻:14家车企扎堆降薪,最多达70%
网站首页
|
关于我们
|
广告服务
|
用户注册
|
微信登录
|
实名认证
|
信息发布
|
材富通服务
|
隐私政策
|
招贤纳士
|
在线投稿
|
排名推广
|
广告服务
|
网站留言
|
帮助中心
|
网站地图
|
违规举报
皖ICP备10204426号-3
汽车材料网 版权©20012-2020 All Rights Reserved