2017年9月28日,北京 — 全球领先的市场研究机构J.D. Power(君迪)今日正式发布2017中国新车质量研究SM(IQS)。该研究显示,中国自主品牌与国际品牌新车质量的差距连续第七年缩小,2017年两者的每百辆车问题数(PP100)已进一步缩小至仅13分。从2000年J.D. Power第一次开展中国新车质量研究至今,自主品牌与国际品牌的PP100差距已从396分缩小至13分。
PP100分数越低,表明问题数越少,质量也越好。研究显示,自主品牌十余年来首次在三个问题类型上以微弱优势赶超国际品牌,分别是车身内装(比国际品牌低0.3个PP100)、配置/操控/仪表盘(低0.2个PP100)和音响/通讯/娱乐/导航(低0.1个PP100)。但研究也显示,自主品牌与国际品牌的新车质量差距依然存在,差距最大的三个问题领域是发动机/变速系统、车身外观以及驾车经历,分别比国际品牌高5.8个PP100、3.7个PP100和2.2个PP100。
根据J.D. Power 2017中国新车质量研究(IQS),消费者当下抱怨最多的问题仍是“车内有令人不愉快的气味”(16.4个PP100),与去年基本持平。“耗油量过大”(7.8个PP100)抱怨正日益增加——分别比2015年和2016年上升2.8个PP100和2.3个PP100。
J.D. Power中国区汽车产品事业部总经理蔡明表示:“做好一款消费者认可的高质量汽车产品,需要日积月累,久久为功。我们看到自主品牌在质量提升方面取得了一定成绩,正在一步步迎头赶上国际品牌,也逐渐得到了中国消费者的认可。但与此同时,自主品牌还需进一步对标国际品牌,补足短板,主动及时地去解决消费者抱怨最多的设计缺陷和故障问题。相信在不久的将来,自主品牌在新车质量方面定能与国际品牌齐头并进。”
该研究的其他发现:
• 新能源车暴露的问题多且杂。插电式混合动力汽车在发动机/变速系统以及驾驶经历两方面的表现优于传统能源车,但是在其他6个主要方面的表现均明显落后。相较于传统能源车,插电式混合动力汽车特有的多发性问题包括:停车辅助/倒车雷达故障或无法工作、内置蓝牙设备经常有配对或连接问题、车身饰板有缝隙/无法密合/歪掉等。
• 中国消费者注重新车感官体验,异味和噪音抱怨集中。在中国消费者抱怨最多的前20个问题中,有8个问题是与气味和杂音/异响有关的感官问题,除了“车内有令人不愉快的气味”以外,还包括“胎噪声过大” “风噪声过大” “刹车有噪音” “座椅产生杂音/异响”“发动机异响” “风扇/鼓风机噪音过大”和“中控台有异响”。
• 韩系品牌新车质量(87个PP100)连续6年在五大车系中表现最优。其次是欧系品牌(95个 PP100)、日系品牌(103个PP100)、美系品牌(106个PP100)和中国自主品牌(112个 PP100)。
2017年排名和奖项
保时捷(74 个PP100)在豪华车细分市场中位列新车质量第一名。雷克萨斯(78个PP100)和奥迪(81个PP100)分别排名第二和第三。
北京现代(86个PP100)在主流车细分市场中排名新车质量第一,排名第二和第三的分别是东风悦达起亚(88个PP100)和长安马自达(96个PP100)。
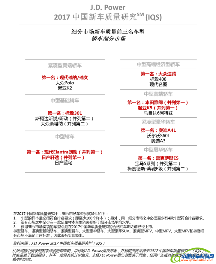
在13个颁奖细分市场中,北京现代有3个车型获奖:现代瑞纳/瑞奕、现代Elantra朗动和现代途胜)。奥迪有2个车型获奖:奥迪A4L和奥迪Q5。
荣获车型层面奖项的其他车型包括:标致301、日产轩逸、大众速腾、本田雅阁、起亚K5、雷克萨斯ES、宝骏560、哈弗H2、本田CR-V、福特锐界和梅赛德斯-奔驰GLA级。












