
随着汽车产业的高速发展及轻量化、环保化的需求日益增加,推动着汽车材料技术的快速发展,车用非金属材料在其中占据着重要位置。中国汽车材料网对其进行归纳整理分类如下图,车用非金属材料包含塑料、橡胶等几大类(分类不妥及信息不全之处,敬请指正)。本节主要介绍汽车零部件关键材料之——橡胶材料。

橡胶(Rubber)是指具有可逆形变的高弹性聚合物材料,在室温下富有弹性,在很小的外力作用下能产生较大形变,除去外力后能恢复原状。橡胶具有其他材料所不具备的特性。汽车橡胶制品是汽车配件中不可或缺的重要组成分,除了轮胎制品外,一辆车中还有许许多多大大小小的橡胶配件。每辆车安装大约100-200多种橡胶制品,数量有200个至500个,其耗胶量可达60千克。并且这些配件均安装在关键部位,例如我们知道的油封密封件被安装在汽车的发动机,变速箱,车桥等位置,因而汽车橡胶配件有“汽车功能细胞”之称。

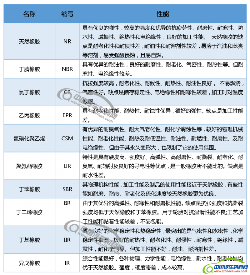
车用橡胶的分类
橡胶按应用可以分为通用橡胶和特种橡胶。通用橡胶主要指用于轮胎制造和民用产品方面的橡胶。特种橡胶也称特种合成橡胶。指具有特殊性能和特殊用途能适应苛刻条件下使用的合成橡胶。具体分类如下(分类不妥及信息不全之处,敬请指正):

车用橡胶特性
(1)通用橡胶

(2)特种橡胶

汽车橡胶制品
汽车橡胶制品可以分为轮胎、密封制品、软管类、防尘罩类、减震块类等。
(1)汽车轮胎
轮胎使用橡胶量约占汽车橡胶的50%。要求使用综合性能强,耐候性、耐高温的橡胶,如NR,BR,IR,IIR,SBR等。现在大多数汽车轮胎材料的主要成份是天然橡胶或者合成橡胶,天然橡胶的综合性能优越于合成橡胶,所以高级轮胎多用天橡胶。

(2)防尘罩类
防尘罩虽简单,但也要求耐候性、力学性能良好,耐疲劳和耐高低温。一般选用CR,NR等。

(3)减震块类
减震块主要用在汽车发动机,底盘等部件上,用来防止和减低汽车行驶中的震动和噪声。要求阻尼性好、力学性能好、耐候性优良。可选用NR,PUR,BR等。

(4) 软管制品
软管制品用于底盘、发动机和车身三大部位,。胶管品种有燃油管、输水胶管、制动软管、真空胶管、空调胶管、散热器胶管、动力转向胶管及异型分枝胶管。要求耐候性、耐介质和耐热。可选用NR,CR,NBR,VMQ,FKM等。

(5)密封制品

汽车用橡胶密封制品一般有以下几大类:
①密封条类产品一般选用耐候性强的橡胶生产,如NR,CR等。
②0型圈主要安装于发动机、齿轮箱、轿车主轴上或液压、气压传动系统中,防止润滑油、液压油及其它液体泄漏,保证各部件体系正常运行。要求具有良好的耐候性,耐压变,力学性能和耐热性。可以选用CR,NR,NBR,FKM,VMQ,HNBR等。
③油封,主要用于旋转轴或往返运动轴系的密封,能使用较高的转速、自密封性好,使用寿命长,是高技术含量的精密橡胶零件。NBR多用于减振器油封。ACM多用于汽车前后曲轴油封,半轴油封,齿轮泵油封等。FPM主要用于耐高温油封如发动机油封等。
④制动皮膜是制动气室的隔膜,在汽车制动系统中起传递压力的作用。一般用NR及其并用胶料制造。制动皮碗,汽车刹车系统需使用的制动液,是各种汽车液压制动系统中传递压力、实现制动作用的液体。其材料为NR、天然橡胶并用胶或EPR。







