11月28日,一汽夏利(000927)发布公告称,拟作价约29.23亿元将所持天津一汽丰田15%的股权转让给公司控股股东一汽股份。本次股权转让完成后,一汽夏利将不再持有一汽丰田股权,而一汽股份对一汽丰田的持股比例将增加至50%。而这距离一汽夏利以1元价格出售子公司一汽华利汽车有限公司仅仅过去4个多月的时间。

一汽夏利清仓一汽丰田全部股份
早在今年10月29日,一汽夏利就发布了《天津一汽夏利汽车股份有限公司股票交易异常波动公告》,公告中透露,一汽夏利正在筹划向一汽股份转让所持有的天津一汽丰田汽车有限公司15%的股权。

对于此次股权转让,一汽夏利解释称,本次交易的必要性和合理性在于:通过此次股权转让,上市公司可获得较大规模营运资金,改善公司现金流状况,实现企业资源合理配置,保证企业平稳运行,并为未来企业经营改革发展和产品调整奠定良好基础,保护中小股东的利益。另有分析人士表示,由于2018年前三季度一汽夏利归属于上市公司股东净利润约约为-10.3亿元,为了预防退市风险,一汽夏利急于变现来拯救业绩。
股权转让 欲改善现金流现状
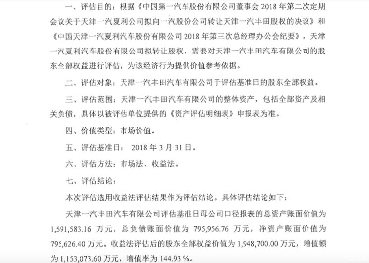
资料显示,一汽丰田在2015年、2016年、2017年度,分别为一汽夏利贡献4.84亿元、3.69亿元、1.84亿元,但为了快速改善自身资金情况,这已经是一汽夏利第二次变卖一汽丰田股份。天津一汽丰田由一汽夏利、一汽集团、丰田汽车公司和丰田汽车(中国)投资有限公司分别以30%、20%、40%、10%的持股比例投资成立。2016年8月,一汽夏利以25.61亿元的价格,向一汽股份转让了一汽丰田15%股权,而这次再转让15%股权后,一汽夏利也将不再持有一汽丰田股份。

根据一汽夏利与一汽股份签署的《股权转让协议》的约定,本协议签署后,一汽股份应于3个工作日内向一汽夏利支付预付款2亿元人民币。而在在协议生效后10个工作日内,一汽股份需向一汽夏利支付剩余部分的全部转让价款。







