手机版
二维码
选择频道搜索
行业资讯
材料智库
供应信息
材料检测
新材料馆
会议会展
知识商城
技术文库
企业库
求购
商圈
首页
行业资讯
材料智库
供应信息
材料检测
新材料馆
会议会展
知识商城
技术文库
企业库
求购
商圈
首页
>
行业资讯
>
NEV三电材料
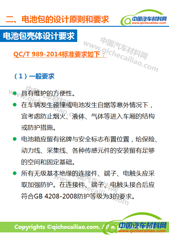
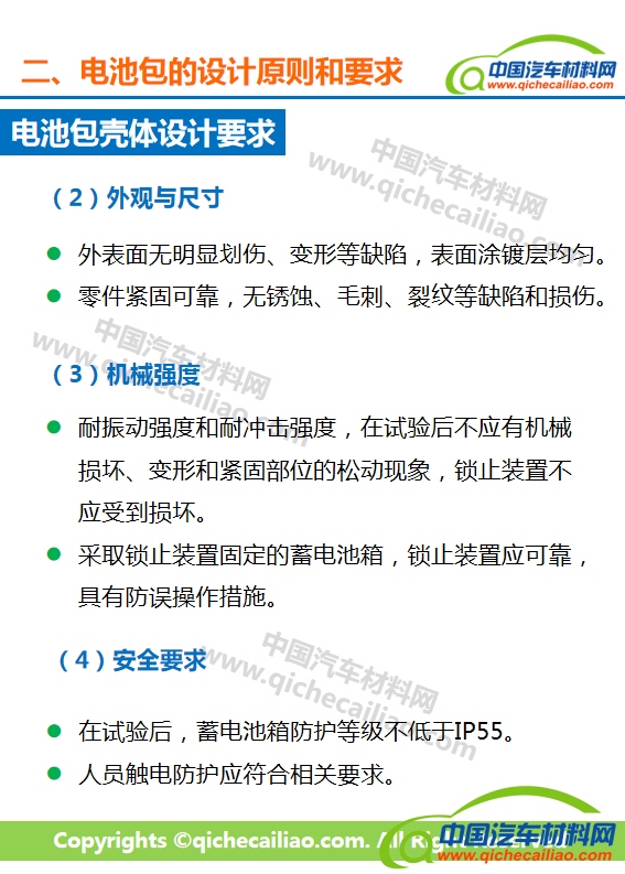
【一文读懂】新能源汽车电池包壳体工艺
日期:2021-03-09 来源:中国汽车材料网
评论:0
核心提示:【汽车材料网】电话:0551-63857995;18156085929(同微信);联系人:张小姐
【汽车材料网】
电话:0551-63857995;18156085929(同微信);
联系人:张小姐
标签:
新能源汽车
电池包壳体
注:本网转载是出于传递更多信息之目的,并不意味着赞同其观点或证实其内容的真实性。
如果您有汽车材料相关文章,欢迎给我们投稿,Email:service@qichecailiao.com。
在线投稿
下一篇:
飞泽复材ES6碳纤维后地板50000套下线
上一篇:
关于《轮胎侧偏松弛长度特性基本试验方法》等4项CSAE标准征求意见的通知
打赏
更多
>
同类行业资讯
• LG、三星、SK!韩国三大电池巨头发布固态电池
• 蔚来第200万台电驱动下线
• 宝马与宁德时代合作试点“电池护照”
• 新一代新能源汽车聚氨酯硬泡材料,助力舱内环境
• 特斯拉宣布实现干电极电池规模化生产
• 万邦达携手奇瑞科技共建环保新材料项目!加速布
• 芬兰Donut Lab展示全球首款全固态电池,26Q1将
• 辉能科技将与FEV在CES展示新一代固态电池模组
• 生物基复合材料及碳纤维一体化成型:新能源汽车
• 新能源汽车电池安全新要求已发布:首次强制性要
0
条
相关评论
推荐图文
独家供应特斯拉!LG密
戴姆勒巴士与FEV合作
福田汽车2025年混合固
巴斯夫与国轩高科签署
推荐行业资讯
更少电蚀,更多色彩:适用于电动汽车高压连接器的Ultramid® Advanced N系列材料新品问世
2025全固态电池领域十家头部企业最新进展
华为布局新一代电池涂层技术:自修复绝缘涂层
宁德时代新产品再扩容 推出钠离子电池品牌“钠新”
贵铝新材成功完成1100G合金高性能电池箔研发工作
宁德时代拿下国内“客车龙头”客户 与宇通签署十年战略合作
国轩柳州基地新增10GWh产能
宁德时代与天齐锂业隔空互呛,动力电池回收能否解锂焦虑之急?
钠电池突围有望?新型电解质大幅提升稳定性 可与锂电池相媲美
恩捷股份收购纽米科技,扩充电池隔膜产业
点击排行
电池系统轻量化案例分享——合肥国轩 胡为松
Gestamp新能源动力电池盒箱体的研究与开发——海斯坦普研发中心 高东洲
自主车企为何忽视宁德时代的存在,“自造”动力电池?
走进蜂巢能源技术中心 探秘长城欧拉动力电池核心技术
2020年底有望达万辆规模 我国氢燃料电池汽车驶入快车道
方向错了?动力电池市场将再掀起磷酸铁锂热潮
千亿资金狠砸 举全行业之力 欧洲推动力电池动真格了
专家预警!全球锂离子电池面临断供风险
动力电池将降价超20%,5年之内电动汽车可完全市场化!
网站首页
|
关于我们
|
广告服务
|
用户注册
|
微信登录
|
实名认证
|
信息发布
|
材富通服务
|
隐私政策
|
招贤纳士
|
在线投稿
|
排名推广
|
广告服务
|
网站留言
|
帮助中心
|
网站地图
|
违规举报
皖ICP备10204426号-3
汽车材料网 版权©20012-2020 All Rights Reserved