
7月21日在郑州市桐柏路附近拍摄的排涝现场(无人机照片) 新华社发 麻翛然摄
河南,九州腹地、十省通衢。郑州更是国家重要的综合交通枢纽,是全国重要的铁路、航空、公路、电力主枢纽城市。不仅如此,河南省及郑州市还有大量汽车制造业,郑州已经形成经开区、中牟汽车产业集聚区、管城区宇通工业园、荥阳市等4个产业聚集区,宇通客车、东风日产郑州工厂、郑州日产、上汽乘用车郑州分公司、海马汽车、少林客车等整车企业6家,宇通重工、比克新能源汽车等专用车企业15家,形成了客车、乘用车、新能源汽车三大整车生产格局,涵盖了客车、皮卡、SUV、MPV、轿车、微客等系列化的产品体系,构建了较为完整的汽车产业链。此外,郑州市还有汽车零部件核心配套企业150余家。此次的洪涝灾害,汽车制造业损失巨大。

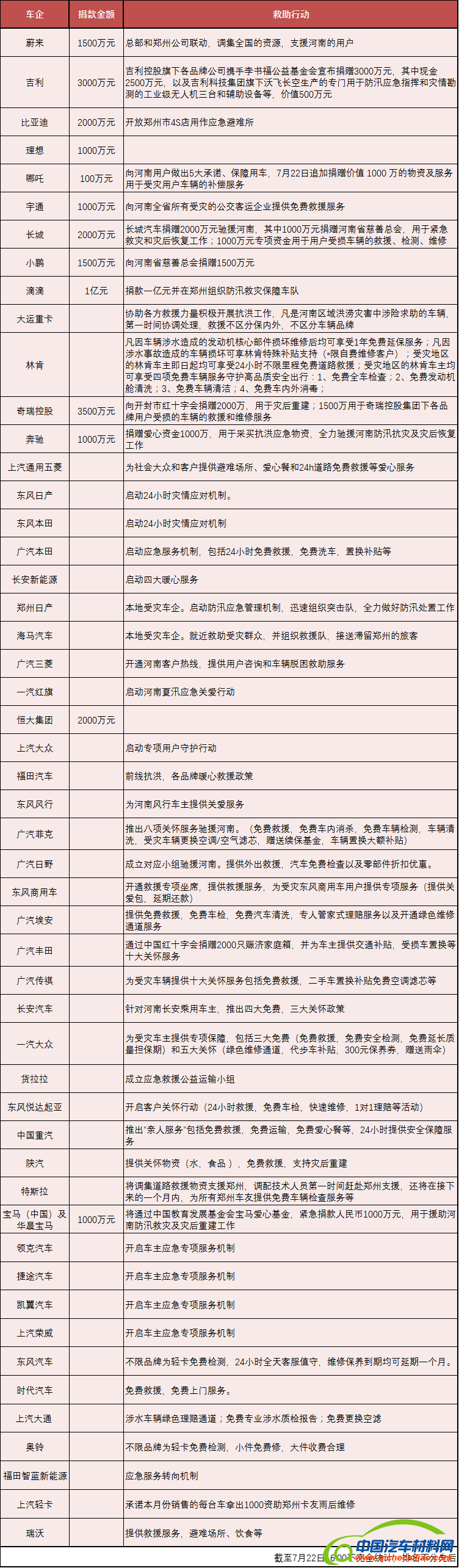
制表:李昊 肖剑英
除了数额较大的捐款之外,还有许多车企发布了对灾区的关怀服务,这里作简要列举:
广汽传祺:为河南暴雨受灾车辆提供十大关怀,包含免费拖车救援、快速维修等服务;
广汽丰田:推出10项特别关爱举措,包括协调保险理赔、绿色维修通道、全车免费检测等;
广汽本田:为河南受灾客户提供全面关怀,包括24小时免费救援、24小时技术咨询、免费全车检测等服务;
东风本田:24小时灾情应对专项机制启动,车主可享受24小时救援、车辆免费检查、保险理赔协助等服务;
一汽-大众奥迪:针对河南受灾车主,推出5项免费权益和5项关爱措施,包括免费道路救援、免费车辆检测、替换车服务等;
一汽-大众:开启“三大免费、五大关怀”专项呵护行动,提供免费救援、免费检测等服务;
一汽红旗:针对河南汛情影响的车主推出14项服务,包括全时守候、24小时救援、免费协助等;
上汽大众:面向上汽大众车主提供七大关爱、三大关怀以及24小时救援服务;
长安汽车:7月22日起至9月15日,对河南省长安乘用车车主提供“四大免费、三大关怀”服务;
东风日产:启动24小时灾情应对机制,开通24小时紧急救援通道;
特斯拉:24小时响应客户需求,调集救援物资、技术服务人员驰援郑州,救灾期间河南省内超充装全部免费。
......
天灾无情,人间有情,一方有难,八方支援。河南,挺住!
来源:中国汽车报、 SUV大师







