
中国汽车工程学会理事长、中国工程院院士李骏与“中国汽车工业优秀科技人才奖”以及“中国汽车工业优秀青年科技人才奖”获奖者合影留念

中国汽车工程学会理事长、中国工程院院士李骏与“2021中国汽车工业科学技术奖”特等奖项目获奖代表合影留念

中国汽车工程学会副理事长李开国、中国汽车工程学会理事长特别顾问赵福全、中国汽车工程学会副理事长管欣与“2021中国汽车工业科学技术奖”一等奖项目获奖代表合影留念

中国汽车工程学会副理事长余卓平、中国汽车工程学会专务秘书长葛松林与“2021中国汽车工业科学技术奖”二等奖项目获奖代表合影留念


中国汽车工程学会副理事长陈龙、中国汽车工程学会专务秘书长张宁与“2021中国汽车工业科学技术奖”三等奖项目获奖代表合影留念
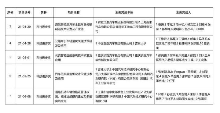
2021中国汽车工业科学技术奖获奖项目公告








2021中国汽车工业科学技术奖获奖人才公告








