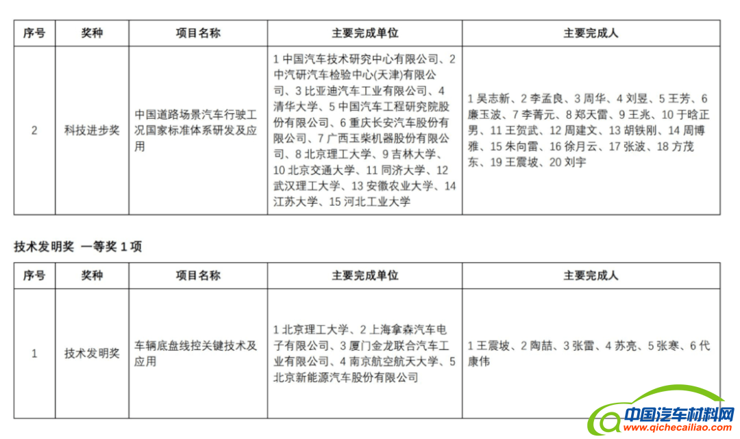
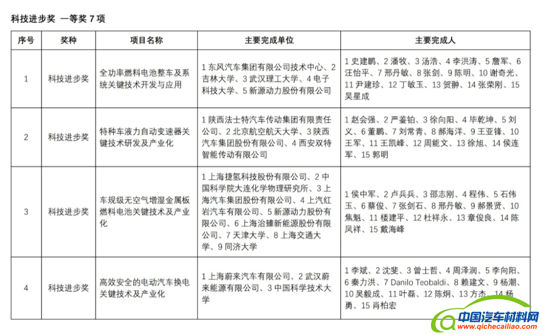
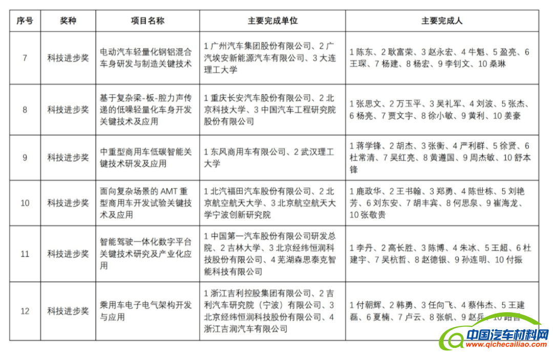
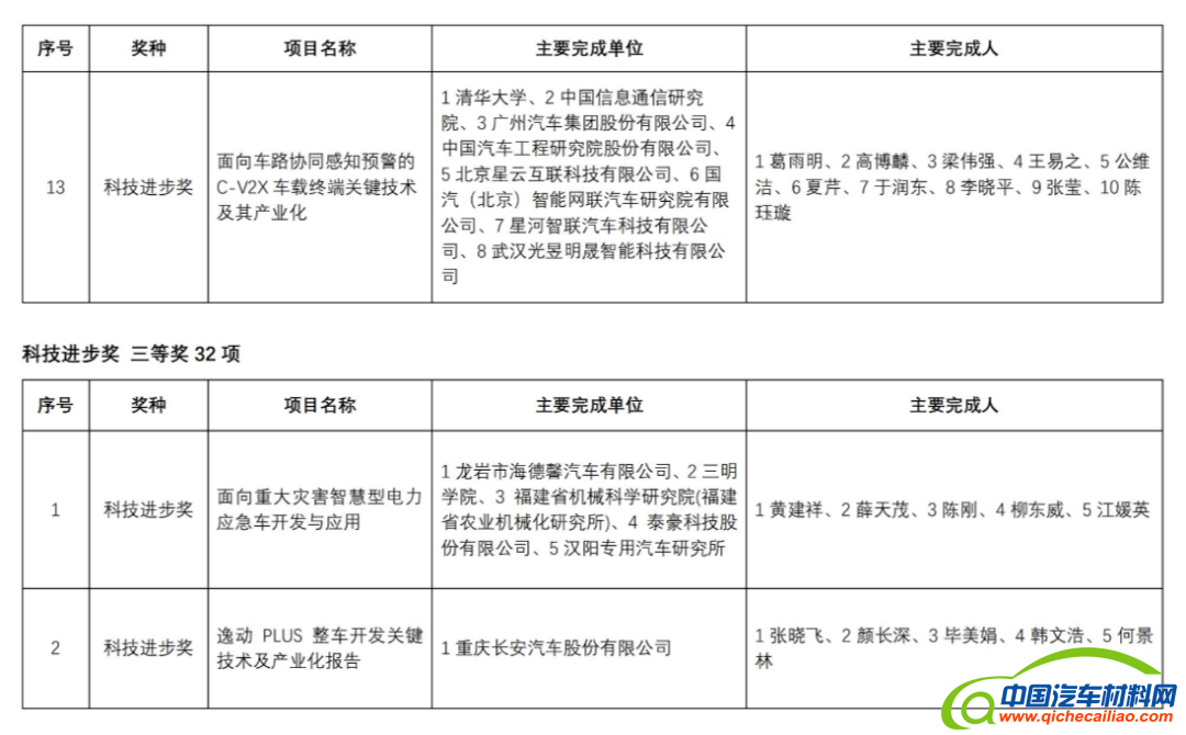
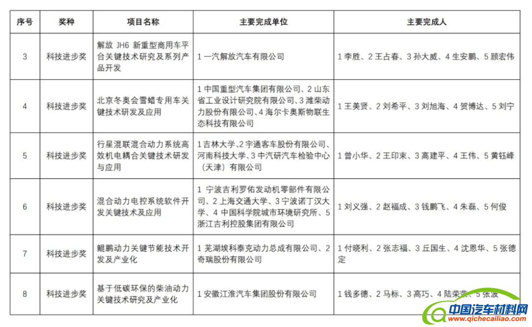
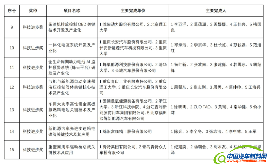
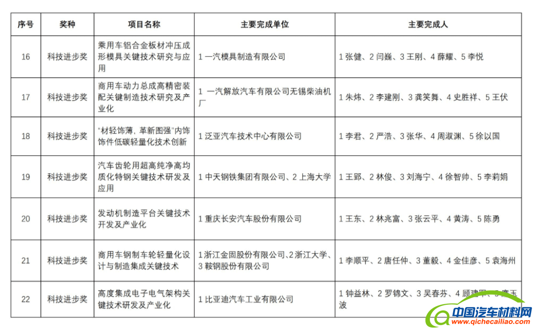
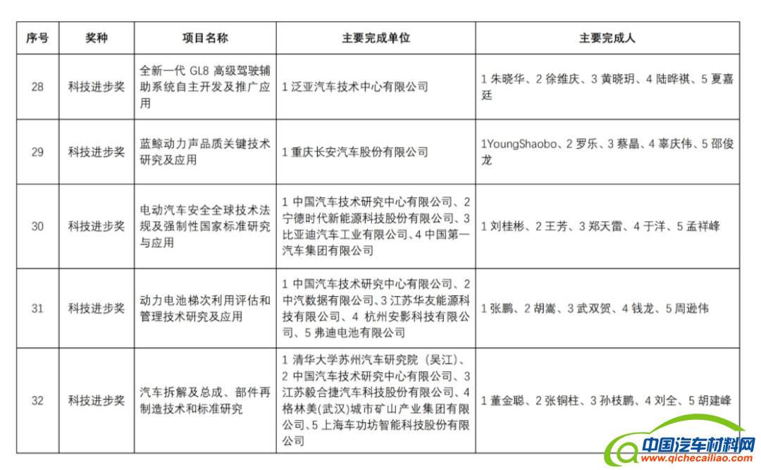
2022年“中国汽车工程学会科学技术奖”终评会于9月28-29日在北京成功召开。根据《中国汽车工程学会科学技术奖励办法》规定,经中国汽车工程学会科学技术奖评审委员会评审,共评出技术发明奖特等奖2项、科技进步奖特等奖2项、技术发明奖一等奖1项、科技进步奖一等奖7项,科技进步奖二等奖13项,科技进步奖三等奖32项,累计拟授奖项目57项;拟授中国汽车工程学会优秀科技人才奖5人、中国汽车工程学会优秀青年科技人才奖4人。
现对终评结果进行公示,公示期为9月30日-10月29日。公示期内,如对拟授奖项目内容、主要完成单位、主要完成人及拟授人才奖有异议的,可向中国汽车工程学会科技奖励工作委员会办公室提出书面异议材料。提出异议者,应写明提出异议的事实依据,以单位名义提出异议的,应写明单位名称、法人姓名、通信地址、联系人姓名、联系人手机并加盖单位公章;以个人名义提出异议的,应签署本人真实姓名、身份证号码、通信地址和手机。凡匿名提出异议以及超出公示期提出异议的,均不予受理。
以上《2022年“中国汽车工程学会科学技术奖”拟授奖项目和人才公示》将在中国汽车工程学会主页(http://www.sae-china.org)、中国汽车工程学会官方微信号以及中国汽车报上同时发布。




















