国家层面动力电池发展规划
1.1 美国动力电池国家规定
美国能源部所属的能源效率及可再生能源办公室发布了“ 电动汽车无处不在大挑战”(图1),重点支持应用于插电式混合动力汽车的锂离子电池技术研发。

图1 “电动汽车无处不在大挑战”设置的动力电池系统技术指标
1.2 日本动力电池国家规定
日本经济产业省的报告中提出了车用动力电池的功率密度、能量密度及成本的目标值(图2)。

图2 日本经济产业省设置的动力电池系统相关参数目标值
紧接着,日本经济产业省下属的新能源与工业技术开发组织于2013年发布了二次电池技术路线图2013,提出了更为详细明确的电动汽车用及固定式用二次电池的技术指标(表1)。

表1 日本车用动力电池的主要技术指标
1.3 德国动力电池国家规定
德国制定了国家电驱动平台计划,通过电池灯塔研发项目推动在动力电池领域建立单体电池及电池系统的生产能力,并提出了动力电池系统主要性能参数(2014—2020)(图3)。

图3 德国电驱动平台设置的动力电池系统技术指标
1.4 韩国动力电池国家规定
韩国知识经济部支持的世界首要材料项目涉及纯电动汽车和储能两大应用领域。引导绿色社会的二次电池技术研发项目,下设锂离子电池关键材料、应用技术研究(针对储能及纯电动汽车领域)、评价与测试基础设施、下一代电池研究-2020电池计划4个子项目,以期在韩国打造完善的动力电池产业链。
1.5 中国动力电池国家规定
科技部发布了第十二个五年计划电动汽车重大项目(2011—2015)(图4)。

图4 中国科技部电动汽车重大项目动力电池研发布局
国务院发布的节能与新能源汽车国家规划(2012—2020),重点支持动力电池的产业化和电池模块的标准化(图5)。在国家第十三个五年计划中设立了新能源汽车重点研发专项(2016—2020),支持高性能动力电池的研发。

图5 中国节能与新能源汽车规划设置的动力电池模块相关参数指标
动力电池产业发展概况
目前世界范围内形成了动力电池研发和产业化的三个集中区域,分别位于德国、美国和中日韩所在的东亚地区。随着动力电池产能规模的扩大,动力电池价格将呈现快速下降的趋势(图6)。

图6 全球动力电池系统价格的变化趋势
2.1 国际动力电池发展概况
国际主流电池公司量产的动力电池产品相关信息如表2所示。

表2 国际主流电池公司量产的动力电池产品相关信息
总体而言,从应用于纯电驱动车辆领域看,国外动力电池公司量产配套的大容量动力电池产品的能量密度大多为110~180(W·h)/kg;小容量动力电池产品的能量密度可达230~250(W·h)/kg;快充型锂离子动力电池则以钛酸锂电池为代表产品,能量密度达到了89(W·h)/kg。
2.2 中国动力电池发展概况
通过3个五年计划的大力支持,动力电池的材料体系选择呈现多元化,其变化趋势如图7所示。

图7 中国动力电池技术路线多元化的变化趋势
目前已形成了完善的锂离子动力电池产业链体系,掌握了动力电池的配方设计、结构设计和制造工艺技术,生产线逐步从半自动中试向全自动大规模制造技术过渡。
目前,中国形成了珠江三角洲、长江三角洲、中原地区和京津区域为主的四大动力电池产业化聚集区域。中国主流动力电池公司产能统计如表3所示。

表3 中国主流动力电池公司产能统计
2.3 中国动力电池产业未来发展趋势(至2020年)
正极材料:正极材料综合性能对比如表4。主要以锰酸锂尖晶石型材料,以镍钴锰、镍钴铝为代表的层状材料,以及以磷酸铁锂为代表的橄榄石型结构材料为主。

表4 正极材料综合性能对比
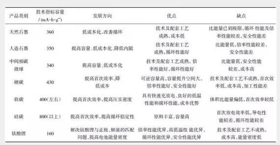
负极材料:正极材料综合性能对比如表5。石墨类材料仍然是主流的选择。合金类(如硅碳)和钛酸锂材料也是当前及今后一段时间产业化及应用的重点方向。

表5 负极材料综合性能对比
隔膜材料:聚烯烃材料是主流的选择,包括聚丙烯及聚乙烯两大类产品,主要有单层膜和复合膜。同时发展对隔膜材料表面进行改性处理的技术。
电解液:六氟磷酸锂依然是市场主流产品。同时,一些新型的锂盐在市场上出现并得到了初步的应用(如双氟磺酰亚胺锂盐)。
动力电池2020年预期实现产业化的材料体系及单体电池技术指标如表6所示。

表6 动力电池预期实现产业化的材料体系及单体电池技术指标(2020年)
中国动力电池产业化发展面临的问题
1)设备及材料与国外的差距。产业链已初具规模,但结构仍不完善,部分核心装备及原材料还完全依赖进口。
2)动力电池系统集成技术与实用化的差距。缺乏机械、电与热融为一体的锂离子电池系统设计优势,以及深入的电池管理系统及电子控制技术研发能力。
3)动力电池系统评价力度及深度不够。考核力度及完整性还有很大欠缺,示范运营代替了部分动力电池系统的台架试验和整车考核试验。
4)动力电池市场竞争加剧。
结论
动力电池近几年在产业化方面发展迅速,有力地支撑了电动汽车产业的发展。新型锂离子电池及相关材料技术得到了高度关注,可以预期相关技术将取得长足进步并实现规模应用。动力电池将随着电动汽车的快速发展,迎来爆发增长的黄金期。







