手机版
二维码
选择频道搜索
行业资讯
材料智库
供应信息
材料检测
新材料馆
会议会展
知识商城
技术文库
企业库
求购
商圈
首页
行业资讯
材料智库
供应信息
材料检测
新材料馆
会议会展
知识商城
技术文库
企业库
求购
商圈
首页
>
行业资讯
>
汽车标准
电动汽车充电用电缆国家标准终于发布了!
日期:2017-06-13 来源:魅力中旭 作者:中国汽车材料网
评论:0
核心提示:随着电动汽车技术的成熟和应用,电动汽车配套的基础充电设施建设已成为发展重点。电动汽车充电电缆作为电动汽车充电设施的基本组成部分,其性能对整个充电过程有着重要的影响。
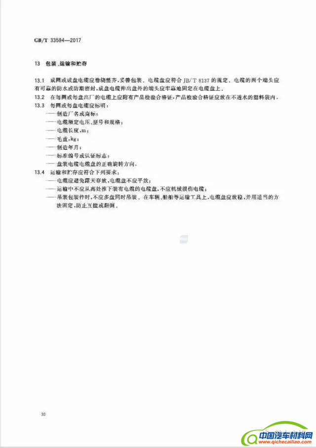
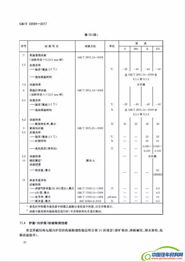
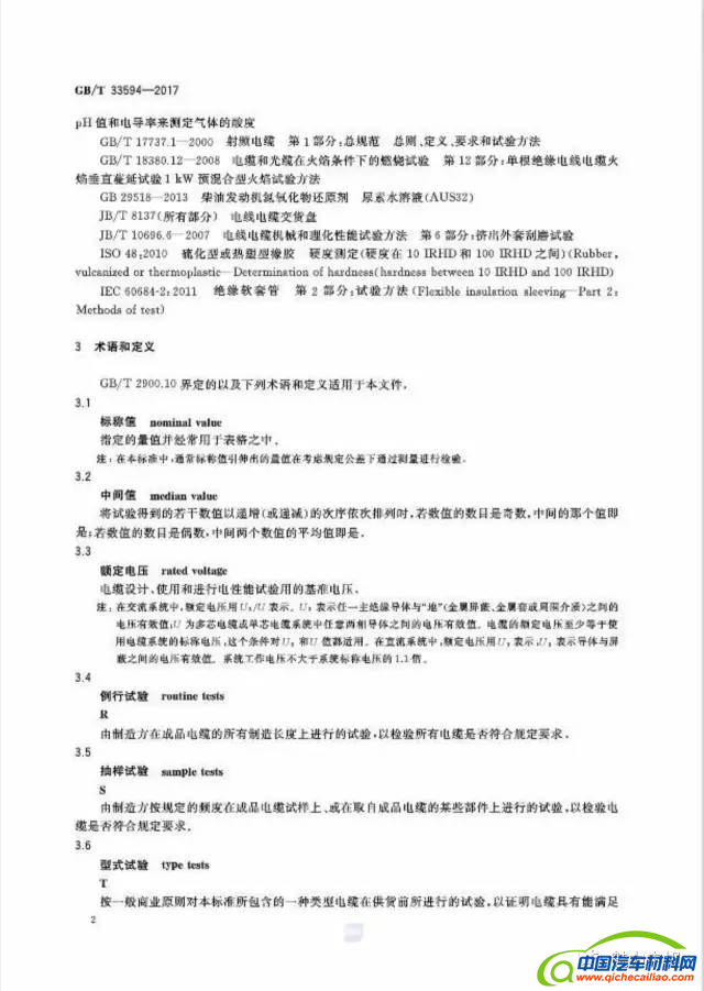
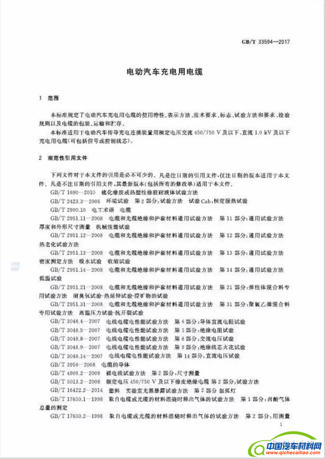
随着电动汽车技术的成熟和应用,电动汽车配套的基础充电设施建设已成为发展重点。电动汽车充电电缆作为电动汽车充电设施的基本组成部分,其性能对整个充电过程有着重要的影响。现在,电动汽车充电用电缆国家
标准
终于发布了!标准规定了电动汽车充电用电缆的使用特性、表示方法、技术要求、标志、试验方法和要求、检验规则以及电缆的包装、运输和贮存,将充电桩电缆纳入一个标准的体系中来,既能够让生产制造企业有统一的标准作为参考,也可以为质量安全保驾护航,为促进电动汽车充电设施发展提供了重要的技术支撑。
标签:
电动汽车
充电
电缆
注:本网转载是出于传递更多信息之目的,并不意味着赞同其观点或证实其内容的真实性。
如果您有汽车材料相关文章,欢迎给我们投稿,Email:service@qichecailiao.com。
在线投稿
下一篇:
工信部:乘用车企业平均燃料消耗量与新能源汽车积分并行管理办法 (征求意见稿)
上一篇:
“2天活动”完败“19个月的销售”,“走进主机厂”陕汽专题活动大曝光
打赏
更多
>
同类行业资讯
• SABIC 创新研发:复合混合动力电池罩,为电动汽
• 中欧达成重要共识 电动汽车案获进展
• 电动汽车电耗强制性新国标即将实施,续航里程平
• 最新调研:电动汽车车身设计揭示全球技术策略
• 广汽携手麦格纳,在欧洲量产电动汽车
• 优美科与HS晓星先进材料合作推进电动汽车电池硅
• 家电巨头夏普宣布将进军电动汽车市场 首款车型
• 追觅科技就建设电动汽车工厂与德国官员接洽
• 三菱化学与本田联合研发的再生PMMA材料用于微型
• 巴斯夫推出全新固力顺®低电导率冷却液,提升电
0
条
相关评论
推荐图文
汽车压铸件一体化切边
欧盟新规:关键安全功
“门把手”强制国标正
全链条、强监管、严处
推荐行业资讯
标准解读 | GB 18384《电动汽车安全要求》征求意见稿解读
一场关乎上千万新能源车主的“安全守卫战”
《汽车标准法规目录(2025)》正式发布
工信部就《新能源汽车废旧动力电池综合利用行业规范条件(2024年本)》公开征求意见
PC/ABS车用改性塑料标准发布!
2025年制定30项以上汽车芯片重点标准
道路货运车货匹配领域首个碳减排团标发布
《关于进一步加强新能源汽车安全体系建设的指导意见》公开征求意见
“聚轻商 见未来”—标准助力轻型商用制冷产业绿色高质量发展
关于批准发布《智能网联汽车数据共享安全要求》等三项CSAE标准的通知
点击排行
汽车行业标准《汽车用空气流量传感器》征求意见的函
四大变化 双积分政策修正方案再迎调整
汽车行业标准《汽车微电机用换向器》征求意见的函
汽车行业标准《汽车背门电动开闭系统》征求意见的函
促进车联网发展 工信部苗圩提出新理念
财政部:氢燃料电池汽车尚不具备大规模推广条件 纯电动路线不会动摇
商务部等七部门印发《关于进一步促进汽车平行进口发展的意见》
汽车推荐性国家标准《插电式混合动力电动乘用车 技术条件》征求意见的函
汽车推荐性国家标准《轻型混合动力电动汽车能量消耗量试验方法》征求意见的函
网站首页
|
关于我们
|
广告服务
|
用户注册
|
微信登录
|
实名认证
|
信息发布
|
材富通服务
|
隐私政策
|
招贤纳士
|
在线投稿
|
排名推广
|
广告服务
|
网站留言
|
帮助中心
|
网站地图
|
违规举报
皖ICP备10204426号-3
汽车材料网 版权©20012-2020 All Rights Reserved