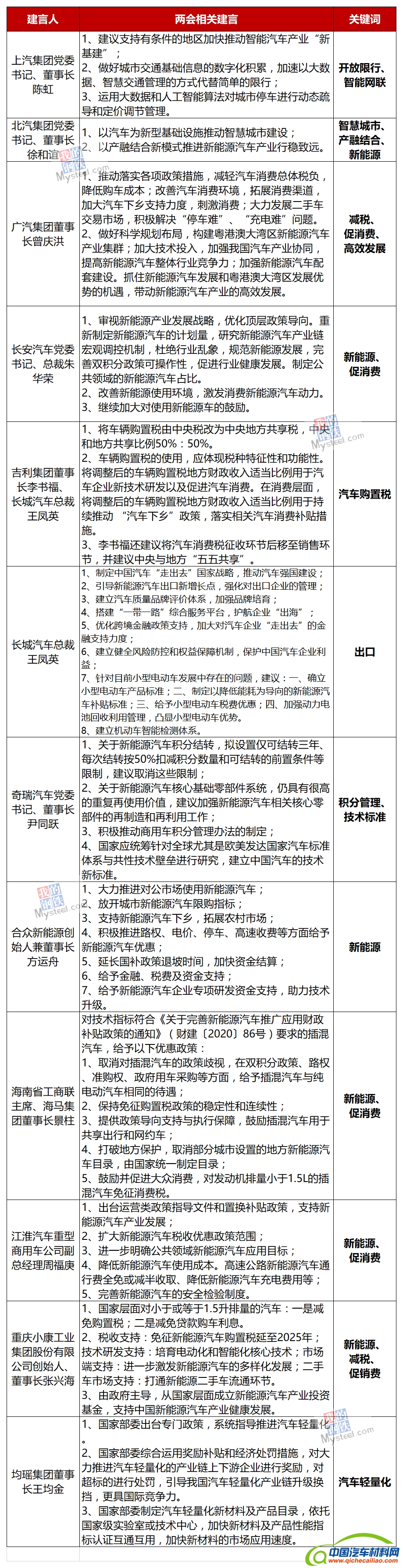
【中国汽车材料网】随着两会的召开及推进,多位代表和大咖踊跃发言,汽车行业传出来一个又一个重磅的声音。经过对“两会”代表相关汽车行业的建言整理可以看出,行业的关注点主要集中在新能源汽车的推广及促进下游消费方面。具体来看:
1、新能源仍是主旋律。随着汽车数量的增长,环保问题和能源问题也愈发严峻,新能源汽车则顺应了我国低碳经济的发展方向,也代表了行业的未来。北汽集团党委书记、董事长徐和谊提到,以产融结合新模式推进新能源汽车产业行稳致远;合众新能源创始人兼董事长方运舟提到,大力推进对公市场使用新能源汽车、放开城市新能源汽车限购指标等;海南省工商联主席、海马集团董事长景柱提到,对技术指标符合《关于完善新能源汽车推广应用财政补贴政策的通知》要求的插混汽车,给予优惠政策;江淮汽车重型商用车公司副总经理周福庚提到,出台运营类政策指导文件和置换补贴政策支持新能源汽车产业发展、进一步明确公共领域新能源汽车应用目标等;重庆小康工业集团股份有限公司创始人、董事长张兴海提到,由政府主导,从国家层面成立新能源汽车产业投资基金,支持中国新能源汽车产业健康发展等。
2、减轻税负,刺激消费。2020年,由于新冠疫情的影响,汽车行业景气度不佳。中国汽车工业协会数据显示,2020年1-4月,中国汽车销量为5737360辆,较2019年同期下滑31.3%。税收改革,一方面能减轻企业负担,并将更多的资金投入产品研发;另一方面,能降低购车成本,提振需求,促进车市回暖。广汽集团董事长曾庆洪提到,推动落实各项政策措施,减轻汽车消费总体税负,降低购车成本;长安汽车党委书记、总裁朱华荣提到,减免私人新能源乘用车低谷充电费,减免私人新能源乘用车充电停车费和服务费等;吉利集团董事长李书福、长城汽车总裁王凤英提到,将调整后的车辆购置税地方财政收入适当比例用于持续推动 “汽车下乡”政策,落实相关汽车消费补贴措施;海南省工商联主席、海马集团董事长景柱提到,对发动机排量小于1.5L的插混汽车免征消费税;江淮汽车重型商用车公司副总经理周福庚提到,出台针对新能源汽车厂商的税收减免政策,引导社会资源配置,降低新能源汽车制造成本;重庆小康工业集团股份有限公司创始人、董事长张兴海提到,国家层面对小于或等于1.5升排量的汽车:一是减免购置税;二是减免贷款购车利息。








