2020年“中国汽车工业科学技术奖” 终评结果公示

放大  缩小 日期:2020-09-15     来源:中国汽车工程学会    评论:0      
核心提示:【汽车材料网】2020年度中国汽车工业科学技术奖终评会于9月10-11日在江苏镇江成功召开。根据《中国汽车工业科学技术奖励办法》规定,经中国汽车工业科学技术奖评审委员会评审,共评出科技进步奖特等奖1项、技术发明
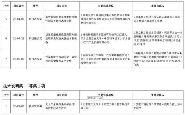
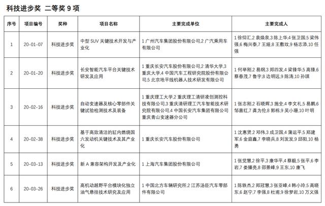
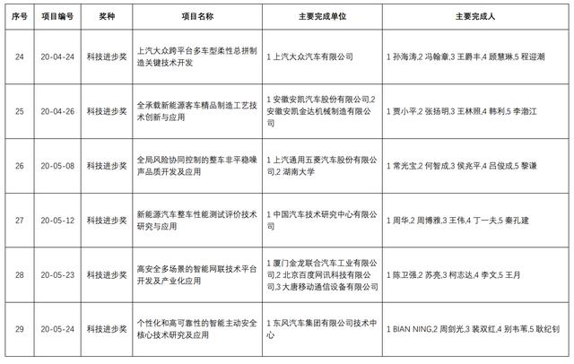
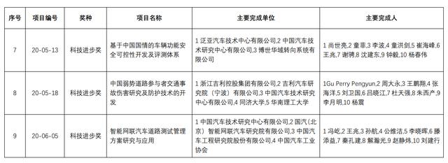
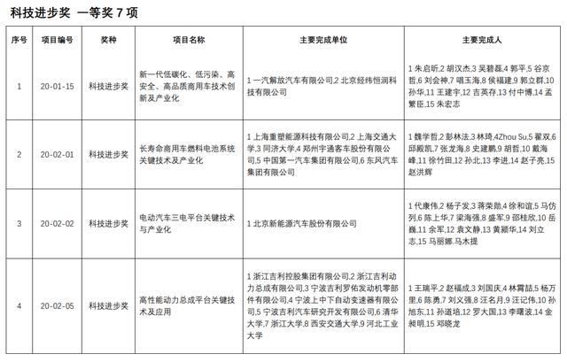
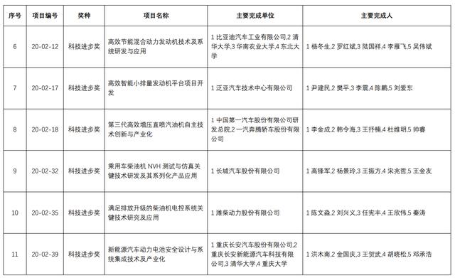
 【汽车材料网】2020年度“中国汽车工业科学技术奖”终评会于9月10-11日在江苏镇江成功召开。根据《中国汽车工业科学技术奖励办法》规定,经“中国汽车工业科学技术奖”评审委员会评审,共评出科技进步奖特等奖1项、技术发明奖一等奖2项、科技进步奖一等奖7项,技术发明奖二等奖1项、科技进步奖二等奖9项,科技进步奖三等奖35项,累计授奖项目55项。现对终评结果进行公示,公示期为9月14日-10月13日。公示期内,如对获奖项目内容、主要完成单位、主要完成人有异议的,可向中国汽车工程学会科技奖励工作委员会办公室提出书面异议材料。提出异议者,应写明提出异议的事实依据,以单位名义提出异议的,应写明单位名称、法人姓名、通信地址、联系人姓名、联系人手机并加盖单位公章;以个人名义提出异议的,应签署本人真实姓名、身份证号码、通信地址和手机。凡匿名提出异议以及超出公示期提出异议的,均不予受理。

以上《2020年“中国汽车工业科学技术奖”终评结果公示》将在中国汽车工程学会主页(http://www.sae-china.org)、中国汽车工业科学技术奖主页(http://www.caista.org.cn)、中国汽车工业信息网(http://www.autoinfo.org.cn)和中国汽车信息网(http://www.cnauto.com.cn)上同时发布。

联系人:薄颖

地址:北京市经济技术开发区荣华南路13号院7号楼6层(中航国际广场H5座6层)

联系电话:010-50911060

电子邮箱:by@sae-china.org

 

 
 
 
注:本网转载是出于传递更多信息之目的,并不意味着赞同其观点或证实其内容的真实性。
 
如果您有汽车材料相关文章,欢迎给我们投稿,Email:service@qichecailiao.com。在线投稿
 
打赏
 
更多>同类行业资讯
0相关评论

推荐图文
推荐行业资讯
点击排行
网站首页  |  关于我们  |  广告服务  |  用户注册  |  微信登录  |  实名认证  |  信息发布  |  材富通服务  |  隐私政策  |  招贤纳士  |  在线投稿  |  排名推广  |  广告服务  |  网站留言  |  帮助中心  |  网站地图  |  违规举报
皖ICP备10204426号-3