
自去年1月债务危机爆发以来,上市公司康得新复合材料集团股份有限公司(证券简称:*ST康得 002450)已停牌近一年,期间证监会下发《行政处罚事先告知书》、公司创始人钟玉被捕等一系列事件,让公司的前景处于不确定性之中。
这家昔日的“白马股”命运如何?临近6月30日年报最后期限,与其有关的一举一动均牵动着公司13万户投资者的神经。(相关报道:《大股东掏空 康得新亏58亿 拟增10亿子公司担保额度》)
6月23日,新京报记者获悉,康得新大股东康得集团旗下碳纤维企业中安信科技有限公司(下称“中安信”)的破产重整申请已获法院受理,按照相关法规,中安信之前因“中信建投证券股份有限公司与康得集团、康得复材、中安信的仲裁案执行”而进行的土地拍卖,也将被中止。
相关知情人士方同(化名)向新京报记者表示:“这次破产重整能够被受理,是我们一众希望企业活下去的债权人、股东与中安信新董事会,共同努力的结果,我们一致认为只有通过破产重整,中安信才有希望得以保全从而继续经营,不能任由企业被拍卖、被肢解。这里有政府和法院的支持,也有此前成功申请康得复材破产重整的维盛基金所做的大量工作。”
值得注意的是,康得集团旗下另外一家碳纤维公司康得复合材料有限责任公司(下称“康得复材”),也曾有过同样的遭遇。去年12月,由维盛基金申请的康得复材破产重整在其资产即将被拍卖前获法院受理,目前企业已选定破产重整管理人,处于“破产重整结构确定和意向投资者”阶段。(相关报道:《破产重整获受理,康得复材拍卖被中止,康得新曾投9千万》)
债权人申请破产重整 拍卖中止
拍卖一方或与民生银行有关
企查查显示,中安信成立于2011年7月5日,法定代表人为康得新创始人钟玉,实缴资本6.5亿元,主要业务是研发、生产和销售工业及民用碳纤维及其复合材料制品。康得新曾在2018年5月回复深交所问询函的公告中表示,中安信、康得复材2016年下半年开始陆续投产,伴随着产能释放已经实现正向经营性现金流,具备独立的盈利能力和融资能力,并已取得国家开发银行的授信。
截至6月23日,新疆乾沅世通股权投资管理有限公司(下称“新疆乾沅世通”)、天明禹捷投资管理有限公司、霍尔果斯宏盛贸易有限公司和康得集团分别持股中安信30.00%、29.42%、9.00%和8.00%,上述四家机构分列中安信前四大股东。其中,康得集团还持有新疆乾沅世通51%股权。
对于陷入该次拍卖所涉及的仲裁案,方同认为是康得集团擅自用印,致使中安信为康得集团“以持有的康得新股票进行质押贷款”提供连带担保而造成的。其表示:“这不是中安信的债务,是康得集团不能向民生银行履约还款后,违规用中安信为其提供了担保。在没有召集董事会、股东会的情况下,康得方用中安信公章在北仲的调解书上用印同意担保,严重损害了中安信利益。”
京东司法拍卖平台显示,此次司法拍卖的标的包括廊坊新兴产业示范区三宗土地使用权,分别为廊新国用(2016)第00003号、廊新国用(2013)第00015号和廊新国用(2013)第00016号。
拍卖附带的《土地估价情况》显示,此次拍卖所涉事项为中信建投与康得集团、康得复材、中安信的仲裁案执行,执行法院为北京市第一中级人民法院,而中安信拥有的三宗土地使用权评估价分别为591.45万元、11773.98万元和19297.78万元,合计约3.17亿元。
据方同提供的河北省廊坊市中级人民法院告知函显示,此次申请中安信破产重整的债权人为中农科安科技有限公司(下称“中农科安”)。告知函显示,在法院受理破产申请后,有关债务人中安信的财产保全措施应当解除,执行程序应当中止。方同表示,此次有不少债权人和股东希望停下拍卖,包括中安信股东江苏维盛股权投资基金合伙企业(有限合伙)等。
注:方同提供
此前,方同曾向新京报记者提供康得集团部分股票质押的统计表,其中,康得集团共有4笔融出方为“中信建投-民生银行”的康得新股票质押,借款金额分别为2.34亿元、1.32亿元、2.13亿元和1.70亿元,合计达7.49亿元,借款到期日均为去年。“这次导致拍卖的仲裁案,背后融出方有民生银行。”方同说。
注:方同提供的康得集团向民生银行股票质押融资的统计
自去年3月员工放假待业
法院认可其重整价值
此次申请中安信破产重整的中农科安,是中安信的债权人。企查查显示,中农科安由中安投碳纤维有限公司控股,后者控股股东为北京益圣恒通投资管理有限公司,其持有中安信二股东天明禹捷投资管理有限公司20%股份。
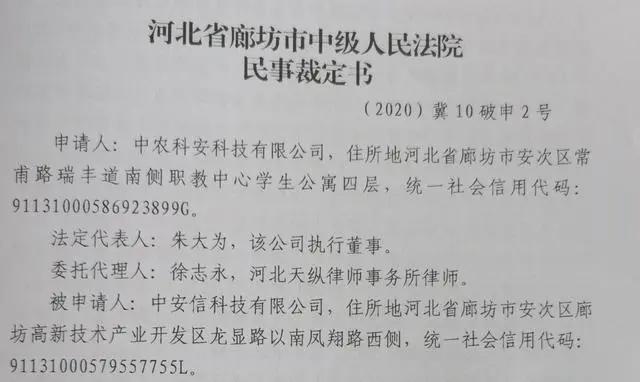
方同提供的河北省廊坊市中级人民法院民事裁定书((2020)冀10破申2号)(下称“民事裁定书”)显示,截至2018年12月,中安信欠中农科安借款本金853万元、利息1373万元、违约金188万元,总计2414万元。由于中安信未如约履行还款义务,中农科安申请法院强制执行。
注:截图自民事裁定书
民事裁定书显示,中安信对其自身状态自述称,自2019年3月,由于资金链断裂,无力支付电费和员工工资,员工放假待业,目前处于停工停产状态。其原有正式员工约470人,目前约260人,2019年3月至今欠发工资和社保合计约3100万元。同时,法院查明,中安信缴纳电费金额自2019年3月起大幅减少。
与此同时,依据中安信会计账册,截至2020年5月31日,公司享有经营债权约10.5亿元,经营负债约3.6亿元,对冲后享有经营债权约6.9亿元;此外,中安信自述公司账面有息负债约37亿元,或然债务约81亿元。
注:截图自民事裁定书——核心资产抵押、保全情况
注:截图自民事裁定书——有息负债结构
中农科安指出,中安信明显缺乏清偿能力,其全部账户被查封,无可用资金,无法偿还欠款,与此同时,中安信所有土地及房屋等固定资产已被设定抵押或被依法查封。不过,中农科安表示,中安信公司的机器设备是公司核心生产资料,土地厂房是必要的经营场所,难以变现,一旦被执行法院强制执行,中安信公司则丧失继续生产经营的可能性。
中农科安认为,中安信技术水平国内领先,具备重整价值,应当通过司法重整程序保护企业经营价值,使其重获造血功能。民事裁定书显示,中安信自述其已建成一条年产1700吨高性能碳纤维生产线,配套建成一条单线年产5000吨碳纤维原丝生产线,目前具备批量生产T700型高性能碳纤维产品的能力,部分进口生产单元受出口国管制,在国内具有唯一性。
法院认为,通过听证,申请人、债务人、债务人部分股东、债务人职工代表及当地政府均认可中安信公司碳纤维生产行业前景,同意进行重整。根据查明事实,中安信公司虽然停产停工,决策机制受限,但管理机制运转正常、技术骨干队伍健全,机器设备、核心生产因素齐备,且碳纤维生产工艺先进,市场前景广阔。
此外,法院认可中安信的重整价值,认为中安信具有拯救可能性,重整申请应予受理。







