
报名优惠期截止到6月5日!感兴趣的小伙伴赶紧报名!
会议背景
近年来,在能源压力和国家政策扶持下,新能源汽车迎来快速发展,销量不断攀升。2017年新能源汽车产销量分别达到79.4万辆和77.7万辆,同比分别增长53.8%和53.3%。新能源汽车“三电”系统约占整车整备质量的1/4左右,有数据显示,在传统汽车基础上设计的新能源汽车比传统燃油车整备质量增加15%以上。重量的增加,显著影响其电耗、动力性、制动性能、被动安全性、一次充电续航里程等,因此新能源汽车的轻量化显得更为重要。大幅减轻整车其他零件的重量才能抵消电池增加的重量,轻量化能显著提高电动车的续航能力,是突破瓶颈的有效手段之一。新能源汽车轻量化,离不开高强度钢、镁铝合金、高性能塑料和碳纤维复合材料等轻量化材料的应用,然而轻量化新材料的应用,又涉及全新的设计理念、结构设计、成形工艺、性能评价与验证方法的应用,这对整个汽车行业都是极大的挑战。为了强化行业对新能源轻量化技术应用的认识,加快推进新能源汽车轻量化技术应用与产品研发,促进材料供应商、零部件厂商、科研机构与新能源整车厂的交流与合作,由中国汽车材料网主办的“2018(第三届)新能源汽车轻量化技术研讨会”将于2018年6月21-22日在重庆召开。
会议邀请汽车新材料与轻量化领域专家,围绕新能源汽车全新架构轻量化结构设计、超高强度钢、铝合金、镁合金、碳纤维及其复合材料、高性能塑料等轻量化材料,以及各种轻量化材料的成形工艺与连接技术等热点问题展开培训与交流。会议期间,结合未来5年新能源汽车企业的产品规划和轻量化技术需求,特设轻量化产品展台,进一步促进参与人员的合作交流。
会议组织
主办单位:
中国汽车材料网
协办单位:
重庆大学
长安汽车
智数汽车科技有限公司
湖北博士隆科技有限公司
重庆比速汽车有限公司
国家镁合金材料工程技术研究中心
鞍钢蒂森克虏伯(重庆)汽车钢有限公司
会议支持媒体

会议时间地点
会议时间:6月 21-22日
会议地点:重庆
参会对象
• 汽车厂轻量化、材料、产品设计、工艺、项目管理、质量和采购工程师等工程技术人员;
• 汽车轻量化零部件企业的技术管理人员、产品工程师和销售工程师;
• 汽车用钢、碳纤维及复合材料、铝合金、镁合金、塑料等原材料企业的技术与市场人员;
• 汽车设计公司、软件企业、装备、模具以及材料连接技术企业的技术人员和销售人员;
• 从事汽车轻量化技术研究的高等学校和科研院所负责人、工程技术人员、研究生等;
• 政府部门、行业协会的领导或专家。
主要议题
主题一:中国新能源汽车产业发展及轻量化技术路线探讨
• 2017年全球新能源汽车市场及政策分析与2018年市场展望;
• 主要新能源乘用车企业轻量化技术开发与应用经验分享;
• 新能源乘用车轻量化技术路线及应用现状;
• 新能源客车及商用车轻量化技术路线及应用现状;
• 新能源汽车全铝车身轻量化设计与开发;
• 全新架构碳纤维复合材料新能源乘用车。
主题二:新能源汽车关键零部件轻量化技术方案
• 多材料新能源汽车车身轻量化结构设计方法;
• 电动汽车(挤压铝合金、高压铸造铝合金、钢板、碳纤维复合材料、SMC、LFT-D、GMT和长玻纤注塑复合材料等)电池包轻量化方案;
• 新能源汽车铝合金(液压成型管、挤压型材、半固态成形、高压铸造减重塔、锻造 铝合金底盘件、铝板等)轻量化零部件;
• 低成本(回收/混杂/短纤注塑/大丝束)车用碳纤维复合材料的成形工艺;
• 全铝新能源汽车底盘平台化技术;
• 高性能塑料覆盖件、长玻纤复合材料结构件(复合材料结构设计与仿真,后背门、 塑料侧围、PC玻璃等);
• 3D打印技术及其在新能源汽车开发中的应用;
• 新能源汽车钢质(第三代钢、变厚度板和新型热冲压成形钢等,新型硅钢等)材料 解决方案;
• 镁合金(仪表板横梁、门内板、座椅和车轮等)在新能源汽车上的应用前景;
• 轻量化多材料连接技术(FDS、铆接、铝合金电阻点焊、搅拌摩擦焊和胶粘等性能 评价)解决方案;
注:以上为会议主要议题,报告内容及专家安排在会前2周确定。
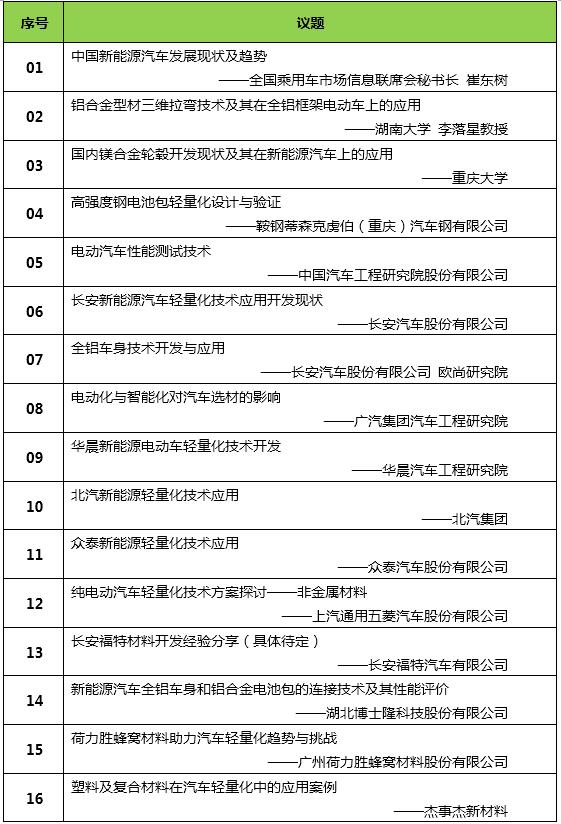
最新报告议题

已关注及报名企业
会议费用
2018年6月05日之前付款:2700/人; 2500/人(3人及以上团队价格)
2018年6月05日之后:一律按照3000元/人收取报名费
注:全日制在校学生优惠1000元/人,以上费用包含会务资料及餐饮,住宿及交通,费用自理。
产品样品展示费:5000元,一个约1m长桌标准展位。
展台及赞助服务
轻量化产品展示范围(单一产品或技术企业展示不超过2家,先到先得) :
轻量化材料及制品:车用高性能工程塑料、塑料侧围、塑料翼子板、塑料后背门、复合材料座椅、复合材料/铝合金仪表板横梁,碳纤维复合材料、玻璃纤维增强复合材料、挤压铝型材、全铝车身、镁合金零部件、碳纤维车身、铝合金轻量化电池 包、碳纤维复合材料电池包、SMC电池包等等。
轻量化工艺:3D打印增材技术、RTM工艺、微发泡、半固态成形、内高压成型、变厚度板(VRB)技术、热冲压成形、三维辊压成型技术等。
轻量化连接技术及装备:冲铆连接、点焊、结构胶、搅拌摩擦焊和激光焊接,相关材料检测设备及仪器等等。
2018年6月05日之前付款:2700/人; 2500/人(3人及以上团队价格)
2018年6月05日之后:一律按照3000元/人收取报名费
注:全日制在校学生优惠1000元/人,以上费用包含会务资料及餐饮,住宿及交通,费用自理。
产品样品展示费:5000元,一个约1m长桌标准展位。
展台及赞助服务
轻量化产品展示范围(单一产品或技术企业展示不超过2家,先到先得) :
轻量化材料及制品:车用高性能工程塑料、塑料侧围、塑料翼子板、塑料后背门、复合材料座椅、复合材料/铝合金仪表板横梁,碳纤维复合材料、玻璃纤维增强复合材料、挤压铝型材、全铝车身、镁合金零部件、碳纤维车身、铝合金轻量化电池 包、碳纤维复合材料电池包、SMC电池包等等。
轻量化工艺:3D打印增材技术、RTM工艺、微发泡、半固态成形、内高压成型、变厚度板(VRB)技术、热冲压成形、三维辊压成型技术等。
轻量化连接技术及装备:冲铆连接、点焊、结构胶、搅拌摩擦焊和激光焊接,相关材料检测设备及仪器等等。

会议报名事宜
(1)会议报名
长按识别二维码,直接在线报名
(2)会务组联系
联系电话:0551-63857995;17756072694;
联 系 人:张小姐
邮 箱: marketing@qichecailiao.com







